Other Parts Discussed in Thread: TPS54531
主题中讨论的其他器件: TPS61081、 TPS54531
大家好、
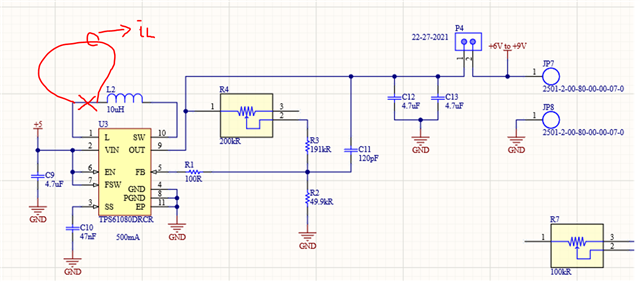
客户使用 TPS61080DRCR 器件创建了一个能够在6V 至9V 范围内工作的设计、但客户在调整后完全没有变化的情况下测量10+V 至11+V 的输出电压。
他们已经检查了电阻值和连接的连续性、所有检查都正确。
根据 TPS61080、TPS61081数据表第10.1.1节中的公式(4);R2 = 49.9K Ω、然后 R1 = 193,712.6ohm、用于6V 输出;R1 = 315,519ohm、用于9V 输出。
您能否帮助检查电路的问题是什么? 随附原理图和布局。
e2e.ti.com/.../3603.design.zip
提前感谢您。
此致、
Marvin


