主题中讨论的其他器件: CSD19538Q2
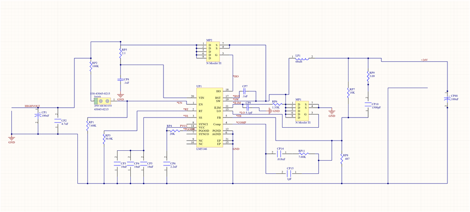
我在75V 输入电压下运行 LM5146、在电感器之后、输入端有一个100uF 电容器、输出电压上有一个100uF 电容器。 我读出 SW 走线应尽可能短、而我的走线长度约为17毫米。
这是否是我的输出噪声如此大的原因、我在输出上得到大约5V 峰间值的问题?

我很确定我的电路设计是否正确、因为我使用了 WebBench 并与 TI 讨论了我的设计。

有人对导致这些尖峰的原因有什么想法吗?
This thread has been locked.
If you have a related question, please click the "Ask a related question" button in the top right corner. The newly created question will be automatically linked to this question.
我在75V 输入电压下运行 LM5146、在电感器之后、输入端有一个100uF 电容器、输出电压上有一个100uF 电容器。 我读出 SW 走线应尽可能短、而我的走线长度约为17毫米。
这是否是我的输出噪声如此大的原因、我在输出上得到大约5V 峰间值的问题?

我很确定我的电路设计是否正确、因为我使用了 WebBench 并与 TI 讨论了我的设计。

有人对导致这些尖峰的原因有什么想法吗?
除了 MOSFET 和电感器、Ha、您提到的两个方面、一切基本上都是一样的。 我无法获得推荐的 MOSFET、因此对于我正在使用的 MOSFET
| CSD19538Q2 |
我将要使用的电感器
| SRR1210-680M |
非常感谢您的帮助!
尊敬的 William:
尝试安装一些陶瓷输出电容器、因为电解电容器具有高 ESR 和 ESL。 尝试2 x 10uF/50V/1210、然后使用紧凑的探头布局来测量这些电容器上的 VOUT、以避免拾取。
PS:您的 COUT 原理图为100uF、但快速入门为30uF。 这对于正确量化非常重要、因为它会影响环路补偿。 陶瓷电容器随电压降额、但非常适合传导高频电流和降低纹波。
此致、
Tim
尊敬的 William:
是三个直接从 VIN (高侧 FET 的漏极)连接到 GND (低侧 FET 的源极)的输入电容器-考虑到高 di/dt 电流、这些电容器是降压稳压器中最重要的电容器。 有关功率级布局的更多详细信息、请参阅应用手册 SNVA03。
在纹波测量方面、它应穿过输出电容器并使用 Tip & Barrel 方法(以避免探针 GND 线拾取噪声)。
此致、
Tim