Other Parts Discussed in Thread: TPS55288
您好!
我尝试使用 TPS55288进行电力输送5V/9V/15V/20V、I SET 电流限制为5A。
但是、当所有电压设置中的负载超过2.5A 时、其输出电压会下降。
我想发生了一些保护。
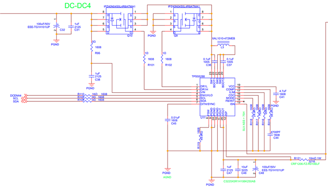
下面是 I2C 设置、并附上电路图。
请提供我应该针对5A 电流更改的内容。
[在20V 输出时采用 I2C 设置]
| 寄存器地址 | 寄存器名称 | 20V 输出 | 含义 |
| 0h | VREF [7:0] | 0xC0 | 1129mV |
| 1小时 | VREF [9:8] | 0x03 | |
| 2小时 | 电流限制 | 0xE4 | 50mV/μ s = 10mΩ |
| 3小时 | 转换率 | 0x01 | 默认值 |
| 4h | 反馈选择 | 0x03 | 内部 FB、FB 比为0.0564 |
| 5小时 | 电缆补偿 | 0xE0 | 默认值 |
| 6小时 | 模式 | 0xA4 | 输出使能、0x75h、 |
[电路图]

此致、
Hirosawa

