Other Parts Discussed in Thread: LM5035, LM5039
请注意,本文内容源自机器翻译,可能存在语法或其它翻译错误,仅供参考。如需获取准确内容,请参阅链接中的英语原文或自行翻译。
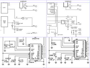
器件型号:LM5039 主题中讨论的其他器件:LM5035、
大家好、
我们有一个很好的新 DIN TI 产品!
我检查 LM5039和 LM5035的内部模块
我发现两条 RES 引脚建议行是不同的!
LM5039是推荐电阻(R18)!! LM5035是放电电容器(C32)!! 以下差异
您知道原因吗?! 谢谢你

