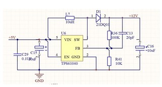
客户试点反馈当他们在 智能仪表中使用 TPS61040DBVR 时,Vin 5V Vout 12V/40mA,然后发现一些器件 Vout 仅4V 和 SW 引脚,下图显示了原理图和良好的器件故障原理图。
请帮助检查原理图。
谢谢




This thread has been locked.
If you have a related question, please click the "Ask a related question" button in the top right corner. The newly created question will be automatically linked to this question.
您好、Ning、
感谢您的联系。 我需要检查以下几点:
您测量的 TPS61040故障率是多少? 客户测试了多少个芯片?
2.客户是否可以提供其布局? 我们需要检查布局是否存在任何问题。
3.客户使用的输出电容器是什么? 根据原理图、客户使用的电容器似乎不是陶瓷电容器。 客户能否提供器件型号?
4.客户是否在图4中使用了良好的设备进行了相同的测试? 测试结果是否与故障器件的测试结果完全相同或不同?
谢谢!
此致、
Nathan
您好、Nathan、
请查看以下信息。
1.客户测试600PCS,故障率为2%。
PCB 布局请查找附加文件。U6是 TPS61040。
3.out 电容 PN 为 10UF 25V 1206封装(CC1206KX5R8BB106)
故障器件 GND 电压的 EN 引脚为0.984、正常器件为0.76。故障器件 GND 的 SW 引脚为0.38、正常器件为0.54。
详细信息请查找附加文件。
谢谢