你好。
我将 DRV103用于我的应用之一、用于启用和禁用中断。
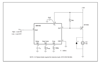
在 DRV103中、引脚1连接到91K 欧姆电阻器、占空比为30%。
引脚2连接到100nF/25V 陶瓷电容器 、持续时间为100ms Dealy。
引脚3连接到205K 电阻器以进行频率设置。
P 沟道 MOSFET 器件型号为 IRF9Z24N

我将 正确获得100ns 的延迟、但在延迟之后、PWM 电压将变为+15V 至-16V。
有人能 不能建议为什么会发生这些情况。
This thread has been locked.
If you have a related question, please click the "Ask a related question" button in the top right corner. The newly created question will be automatically linked to this question.
你好。
我将 DRV103用于我的应用之一、用于启用和禁用中断。
在 DRV103中、引脚1连接到91K 欧姆电阻器、占空比为30%。
引脚2连接到100nF/25V 陶瓷电容器 、持续时间为100ms Dealy。
引脚3连接到205K 电阻器以进行频率设置。
P 沟道 MOSFET 器件型号为 IRF9Z24N

我将 正确获得100ns 的延迟、但在延迟之后、PWM 电压将变为+15V 至-16V。
有人能 不能建议为什么会发生这些情况。
您好、Uday、
70A 是非常高的电流、因此您需要一个独立的高侧或低侧驱动器、该驱动器允许您连接到外部时基故障。 DRV103器件具有一个内部 FET、用于将负载接地(因为它是一个低侧驱动器)、而不是接地开关、如下所示:

但是、70A 负载所需的是此产品文件夹中的以下内容:
https://www.ti.com/power-management/gate-drivers/low-side-drivers/products.html
此致、
Elizabeth
您好、Uday、
我们具有内部 FET 的低侧开关仅支持高达3A 的电流。
您将需要使用 具有外部 FET 的低侧或高侧驱动器。
我们的低侧驱动器产品系列可在以下位置找到: https://www.ti.com/power-management/gate-drivers/low-side-drivers/products.html
此致、
Elizabeth