请注意,本文内容源自机器翻译,可能存在语法或其它翻译错误,仅供参考。如需获取准确内容,请参阅链接中的英语原文或自行翻译。
器件型号:UCC28782 Thread 中讨论的其他器件:TL431
大家好、TI 团队、
我正在考虑 输出 OVP。
我想在次级侧使用 TL431和光电耦合器来应用 OVP、因为我要使其成为高精度 OVP。
停止模式需要锁存器、而 IC 使用的是 UCC28782CD。
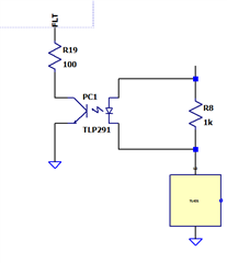
我用光电耦合器拉低 FLT 端子、但它只在 AAM 模式下停止。


规格是否仅在内部恒定电流流动(即 ABM 模式和 AAM 模式)时判断 VNTCTH?
我想在满负载区域应用 OVP。
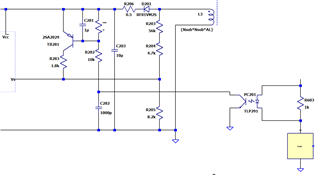
可以使用图中所示的光电耦合器+晶体管上拉 VS 端子吗? 你有任何疑虑吗?

是否有更简单、更好的推荐电路?
此致
Tetsu