This thread has been locked.

If you have a related question, please click the "Ask a related question" button in the top right corner. The newly created question will be automatically linked to this question.

[参考译文] LM317:如果输入电压可能大于40V,以及为什么 Vo 限制为“37V”

Guru**** 2384210 points
Other Parts Discussed in Thread: LM317, LM317HV, MLTLDO2EVM-037
请注意,本文内容源自机器翻译,可能存在语法或其它翻译错误,仅供参考。如需获取准确内容,请参阅链接中的英语原文或自行翻译。

https://e2e.ti.com/support/power-management-group/power-management/f/power-management-forum/984406/lm317-if-the-input-voltage-can-be-bigger-than-40v-and-why-vo-is-limited-to-37v

器件型号:LM317
主题中讨论的其他部件:MLTLDO2EVM-037

大家好、

我对 LM317的数据表感到困惑。在 第一幅图中、我们可以看到"输入电压范围"高达40V。  

在第二个图中、我们还可以看到"输入到输出差分电压最大值"为40V。 因此、我想知道输入电压是否可以大于40V。  LM317浮动的第一个"40V"是否有问题?

和图2中的表7.3。 我想弄清楚为什么 LM317的 Vo 限制在37V 以内是浮动的。  Vo-Vadj 是否有任何限制?

此致、

Owen

  • 请注意,本文内容源自机器翻译,可能存在语法或其它翻译错误,仅供参考。如需获取准确内容,请参阅链接中的英语原文或自行翻译。

    大家好、Owen、

    我认为问题是、绝大多数线性稳压器都使用将 Vref 从 FB 引脚连接到 GND 的拓扑。  但在 LM317等少数线性稳压器中、基准电压"浮动"或从 Vout 连接到 FB 引脚。  因此、LM317数据表使用适用于大多数 LDO 的术语、但在这种情况下可能会有点混淆。  当您意识到 LM317没有 RTN 引脚、因此这些电压与 RTN 无关时、更容易进行思考。  

    LM317理论上可以向 Vin 施加数百个电压、只要周围元件能够承受该电压即可。  但从输入电压到输出电压的最大差分电压不得超过40V。  这是要求。  由于器件的压降、从输入电压到输出电压、建议的工作条件不超过37V。  现代线性稳压器的压降< 100mV、但 LM317是45年前设计的。  它需要3伏的余量才能运行。  因此、如果 Vin = 40V、则 Vout = 37V 最大值。  

    允许的输入电压和输出电压示例:VIN = 45V、输出电压= 5V。  VIN = 200V、Vout = 160V。 VIN = 10V、Vout = 7V。 等等

    谢谢、

    斯蒂芬

  • 请注意,本文内容源自机器翻译,可能存在语法或其它翻译错误,仅供参考。如需获取准确内容,请参阅链接中的英语原文或自行翻译。

    尊敬的 Stephen:

    感谢你能抽出时间。

    我想设置 Vin=140V、Vo=100V。 输出电压不会快速生成、因此 Vin-Vo 将大于40V、这可能会导致 LM317损坏。 因此、我添加了 Q1以尽快构建输出电压以保护 LM317。我想知道 LM317是否以这种方式可靠。 如果没有、我如何才能尽可能可靠地使用它。

    此致、

    Owen

  • 请注意,本文内容源自机器翻译,可能存在语法或其它翻译错误,仅供参考。如需获取准确内容,请参阅链接中的英语原文或自行翻译。

    大家好、Owen、

    只要达到部件的绝对最大值、它就应该保持可靠。  但是、当输入电压= 140V 且输出电压缓慢斜升以对较大的输出电压进行充电时、这将是您已经注意到的一个问题。

    首先、您可能应该转到 LM317的高电压版本、该版本可处理高达60V 的电压。  这将为您提供设计裕度、以保护您的设计免受杂散瞬态和容差的影响。  您可以在此处找到: LM317HV

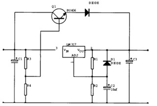
    您至少有两个选项:您可以添加外部晶体管电路以提高 LDO 为 Cout 充电的能力。  它看起来与您所演示的概念类似。  或者、您也可以在 LDO 之前添加串联电路来减缓 Vin 斜坡、这样 LM317就有时间为 Cout 充电、而不会超出绝对最大值  该概念如下所示。  您需要更改所有值和组件以适合您的设计、这只是您需要考虑的架构。  C2表示 LM317及其所有要充电的电容。  R3、R4和 C1更改启动时间。  选择齐纳二极管是为了保护导通 FET 不超过其绝对最大值

    绿色波形表示输入电源打开至140V、红色波形表示 Vout 为电容器充电。  如上所述、当您修改 R3、R4和 C1时、此启动时间会发生变化。

    谢谢、

    斯蒂芬

  • 请注意,本文内容源自机器翻译,可能存在语法或其它翻译错误,仅供参考。如需获取准确内容,请参阅链接中的英语原文或自行翻译。

    尊敬的 Stephen:

    感谢您的回答! 我有最后一个问题。 如果它可靠地在 Vin=140、Vo=100V 处工作、 我不确定、因为您在第一个答案中给出了一个 Vin=200V、Vo=160V 的示例。

    此致、

    Owen

  • 请注意,本文内容源自机器翻译,可能存在语法或其它翻译错误,仅供参考。如需获取准确内容,请参阅链接中的英语原文或自行翻译。

    大家好、Owen、

    如果您未超过较低电压 LM317的40V 限制、则不会损坏该器件。  当您说"可靠"时、我想到长期运行。  结温对平均故障前时间(MTBF)有重大影响、在40V 差分电压下运行意味着通过器件的任何电流都将消耗一些功率并升高结温。 在较低的差分电压下运行将有所帮助。  这是我提供的电路的另一个优势-您可以通过更改电阻分压器分压比 R3和 R4来调节 LM317的 Vin、这将分散 Q1导通 FET 和 LDO 上的压降。  最终、没有真正的系统具有不带容差的输入电压= 140V 和输出电压= 100V、因此您必须在设计中考虑容差。

    使用 LM317的额定电压为60V 的版本将缓解有关绝对最大电压的担忧、但结温升高将保持不变。  如果您的系统时间轴能够支持 Vin 到 LDO 的延迟上升、则使用我提供的电路将帮助您缓解这两个问题。

    谢谢、

    斯蒂芬

  • 请注意,本文内容源自机器翻译,可能存在语法或其它翻译错误,仅供参考。如需获取准确内容,请参阅链接中的英语原文或自行翻译。

    尊敬的 Stephen:

    非常感谢您的出色回答!

  • 请注意,本文内容源自机器翻译,可能存在语法或其它翻译错误,仅供参考。如需获取准确内容,请参阅链接中的英语原文或自行翻译。

    没问题 Owen、如果您需要其他东西、请告诉我们。

    谢谢、

    斯蒂芬

  • 请注意,本文内容源自机器翻译,可能存在语法或其它翻译错误,仅供参考。如需获取准确内容,请参阅链接中的英语原文或自行翻译。

    尊敬的 Stephen:

    如前所述、VIN 延迟到 LDO。 但还有另一个问题、即 Vin 延迟、这意味着 VC1在关断时会延迟。 而在平均时间、我们启动 Vin、Vin 将不再延迟。 因此、LM317在快速启动和关断时仍存在潜在风险。

    期待您的建议。

    Owen Yan

  • 请注意,本文内容源自机器翻译,可能存在语法或其它翻译错误,仅供参考。如需获取准确内容,请参阅链接中的英语原文或自行翻译。

    大家好、Owen、

    它取决于电源的斜坡速率、欠压条件的持续时间、LM317前后保持电压的电容以及 LM317输出上可对电容进行放电的负载。  因此、我将为您提供一些探索的想法、如果您需要进一步讨论、您可以告诉我。

    对于这些仿真、我假设源电源欠压/断电时的上升/下降时间为100ns、脉宽为1us。  如果欠压条件非常快速且暂时、并且负载较轻、则可以选择增加 LDO 输入端的电容作为保持电容。 由于这非常简单、因此我没有针对这种情况运行仿真。

    另一种选择是在电路前面放置一个串联二极管、以防止电源在电源快速断电时将负载开关电路放电至零。  在这里、我有一个10欧姆表示的非常重的负载、但由于快速断电、它几乎不会在 Vin 波形中造成凹痕。

    另一种选择是放置一个仅在源极变为低电平时正向偏置的反并联二极管、以便 C1更快地放电。 就像这样。  您可以相应地调整电阻分压器和电容器。

    如果我误解了问题、或者这些选项对您无效、请回复并告知我、我们可以进一步讨论。

    谢谢、

    斯蒂芬

  • 请注意,本文内容源自机器翻译,可能存在语法或其它翻译错误,仅供参考。如需获取准确内容,请参阅链接中的英语原文或自行翻译。

    尊敬的 Stephen:

    我构建了一个电路并进行了一些实验。 原理图如下、负载为1k 电阻。

    我使用了两种方法来启动直流电源。 第一种方法是使用直流电源按钮、斜坡速率较慢。 第二 种方法是使用开关将电路连接到所建立的直流电源电压、并且斜坡速率非常快。 如下图所示:

    • 绿色:MOS 的栅极
    • 蓝色:MOS 的漏极
    • 黄色:LM317输出

    在第二个示例中、LM317HV 的输出和输入之间的差值超过60V、因为直流源的斜升速率太快或 LM317HV 输出的斜升速率太慢。

    我想知道如何计算 LM317HV 输出从0V 到100V 的时间。 它与输出电容器和 LM317HV 本身相关、但受 LM317HV 带宽限制。 此外、启动直流电压为120V、但客户的需求为140V、这可能会损坏 LM317HV。  

    如果我想减小 LM317HV 输出和输入的差异、VIN 的斜升速率会变慢或 Vo 的斜升速率会变快、我应该选择哪种方法?  

    感谢您的帮助!

  • 请注意,本文内容源自机器翻译,可能存在语法或其它翻译错误,仅供参考。如需获取准确内容,请参阅链接中的英语原文或自行翻译。

    大家好、Owen、

    您能否重新发送原理图和图像、因为某种原因未能通过。

    谢谢、

    斯蒂芬

  • 请注意,本文内容源自机器翻译,可能存在语法或其它翻译错误,仅供参考。如需获取准确内容,请参阅链接中的英语原文或自行翻译。

    尊敬的 Stephen:

    我构建了一个电路并进行了一些实验。 原理图如下、负载为1k 电阻。

    我使用了两种方法来启动直流电源。 第一种方法是使用直流电源按钮、斜坡速率较慢。 第二 种方法是使用开关将电路连接到所建立的直流电源电压、并且斜坡速率非常快。 如下图所示:

    • 绿色:MOS 的栅极
    • 蓝色:MOS 的漏极
    • 黄色:LM317输出

    在第二个示例中、LM317HV 的输出和输入之间的差值超过60V、因为直流源的斜升速率太快或 LM317HV 输出的斜升速率太慢。

    我想知道如何计算 LM317HV 输出从0V 到100V 的时间。 它与输出电容器和 LM317HV 本身相关、但受 LM317HV 带宽限制。 此外、启动直流电压为120V、但客户的需求为140V、这可能会损坏 LM317HV。  

    如果我想减小 LM317HV 输出和输入的差异、VIN 的斜升速率会变慢或 Vo 的斜升速率会变快、我应该选择哪种方法?  

    感谢您的帮助!

  • 请注意,本文内容源自机器翻译,可能存在语法或其它翻译错误,仅供参考。如需获取准确内容,请参阅链接中的英语原文或自行翻译。

    大家好、Owen、  

    斯蒂芬今天不在办公室、请让我等到星期四(4月22日)再回来。  

    最棒的

    Juliette

  • 请注意,本文内容源自机器翻译,可能存在语法或其它翻译错误,仅供参考。如需获取准确内容,请参阅链接中的英语原文或自行翻译。

    尊敬的 Juliette:

    感谢您的提醒。 您能看到我刚刚在这里重新发送的图像。 发生了无法上传图像的错误。

    B R、

    Owen Yan

  • 请注意,本文内容源自机器翻译,可能存在语法或其它翻译错误,仅供参考。如需获取准确内容,请参阅链接中的英语原文或自行翻译。

    大家好、Owen、

    我们现在可以看到您的图片、因此它们将进入论坛。  您能否绘制 LDO 的输入电压与输出电压之间的关系图?

    从定性的角度来看、MOSFET 的漏极和 MOSFET 的栅极看起来与仿真结果相同。  MOSFET 的源极= LDO 的输入。  它是 MOSFET 的源极(或 LDO 的 Vin)、您需要将其与 Vout 进行比较。

    谢谢、

    斯蒂芬

  • 请注意,本文内容源自机器翻译,可能存在语法或其它翻译错误,仅供参考。如需获取准确内容,请参阅链接中的英语原文或自行翻译。

    尊敬的 Stephen:

    很抱歉、蓝色的缺失类型。 它是 MOS 的源(LDO 的 Vin)。  

    如何降低 LDO 的 Vin 或 LDO 的 Vo 的斜坡速率。 在我看来、LDO 的输入电压可能是适应不同输出电容的更好方法。

    B R、

    Owen Yan

  • 请注意,本文内容源自机器翻译,可能存在语法或其它翻译错误,仅供参考。如需获取准确内容,请参阅链接中的英语原文或自行翻译。

    大家好、Owen、

    我使用您的组件仿真了您的电路(我在2.2k 电阻器上留下了二极管、因为这不应影响此启动曲线)。  我看到的东西与第一条曲线非常相似。  我不清楚 LDO_Vin 为什么以更快的源斜升速率变化。  让我们首先移除电路中的2.2k 电阻器上的二极管、然后测量相对于接地的 Vin 和 Vgate。 至少我们知道、由2.2k 电阻器、270k 电阻器和10uF 电容器形成的 RC 时间常数会很长、如您的第一幅图所示。

    LDO_Vin 的斜升速率应由2.2k、270k 和10uF 电容器决定。  它是来自这些元件的 RC 时间常数、会影响栅极上的电压。  就好像这些组件中的一个不是我们所认为的那样。

    将电容器设置为10uF、如原理图所示:

    如果我将电容器更改为10nF、则启动速度要快得多(请参阅 x 轴刻度变化):

    LM317的导通受限于(1)电流限制 Cout 和 Iload、或(2)导通期间 Cout、Iload 和 Cadj 电容的组合。 在您的案例中、我认为这是第二个(见下文)。

    在第一种情况下、如果 Cout 较大且/或负载电流较大、则 LM317需要很长时间才能为其充电、因为电流限制的典型值约为2.2A。  如果输入电压-输出电压= 60V、则可能是0.3A、这可能会产生影响。  忽略负载电流(您的电流很轻)并使用电容器公式和最坏情况下的0.3A 电流限制:i = C*dV/dt = 0.3A = 10uF*100/dt。  求解 dt、得到的结果为3.33ms。  如果我们设计 Vin 的斜坡、使 Vin-Vout << 60V、则数据表显示电流限制将高得多、并且在开启期间不会出现电流限制。  因此、导通可能取决于下一个条件。

    在第二种情况下、Cadj 电容器将与并联电阻器形成 RC 时间常数、从而降低 Vout 的速度。  随着 Vout 升高、大多数电压将在反馈环路中的9.53k // 10uF 范围内出现、因为只有 Vref 位于120欧姆电阻器上。  由9.53k // 10uF 形成的时间常数约为100ms。  5个时间常数约为500ms。  这基本上就是您在测试数据中看到的内容。  也许现在移除 Cadj 电容器、直到我们使波形按预期工作、然后我们可以稍后将其重新添加到中。

    谢谢、

    斯蒂芬

  • 请注意,本文内容源自机器翻译,可能存在语法或其它翻译错误,仅供参考。如需获取准确内容,请参阅链接中的英语原文或自行翻译。

    大家好、Owen、

    为了进一步讨论、我还测试了负载开关电路的一个版本。  结果反映了我一直提供的仿真。  在第一个测试中、我使用了2.2k 和270k 的电阻器值、与270k 并联的电容器是10uF 铝电解电容器。  我在输出端(FET 的源极)放置了一个100uF 铝电解电容器。  在此测试设置中、我的电压限制为大约50V、但结果应扩展到140V 或任何电压即可。  下面的链接中提供了我提供的 MOSFET、但结果也应该适合您。  我将二极管放在了外面、因为在这个演示设置中我不需要这个保护。

    https://www.ti.com/lit/ds/symlink/csd19533kcs.pdf?ts=1619126473709&ref_url=https%253A%252F%252Fwww.google.com%252F

    还有一条评论-如果您想在工作台上测试这个、我建议您使用我设计的 MLTLDO2EVM-037。  它在设计时考虑了100V 间距、因此至少在这些电平下是安全的。  我们没有设计的另一个 LM317 EVM 用于高电压间距。  如果您愿意、可以阅读《MLTLDO2EVM-037用户指南》以获取有关在100V 以上工作的指导。

    通道1 =绿色= Vin = 51.5V、斜升时间约为3ms
    通道2 =紫色= Vgate
    通道3 =黄色=输出电压

    由于正在对100uF 输出电容器充电、并且测试设置中没有输入电容器、因此 VIN 在第二个示波器屏幕截图中骤降。

    在上一个示波器屏幕截图中、我交换了10uF 和100uF 电容器、因此270k 电阻器现在与100uF 并联。  这是预期的开通时间的10倍。

    谢谢、

    斯蒂芬

  • 请注意,本文内容源自机器翻译,可能存在语法或其它翻译错误,仅供参考。如需获取准确内容,请参阅链接中的英语原文或自行翻译。

    尊敬的 Stephen:

    非常感谢您的工作!! 我能否将270k 电阻器切换至2.7Mohm 以实现与100uF 电容器相同的结果?

    关于 Vo (LM317)的上升时间、我认为 Cadj 可能会帮助加快速度。 对于高 Vo、存在 Cadj 会使 adj 引脚的电压上升速度变慢、因此 LM317的电阻更小。 这样、我仍然不明白为什么 LM317的 Vo 会长时间上升。

    B R、

    Owen Yan

  • 请注意,本文内容源自机器翻译,可能存在语法或其它翻译错误,仅供参考。如需获取准确内容,请参阅链接中的英语原文或自行翻译。

    大家好、Owen、

    我倾向于远离1MEG 欧姆或更大的电阻器、因为电路板污染物会形成并联电阻并影响有效电阻。  例如、返工后留在电路板上的磁通残留物可能会形成并联电阻并使1Meg 欧姆电阻的有效电阻下降。  话虽如此、如果您的电路板干净、并且将来不会处于脏污环境中(工业环境也会导致灰尘聚集在 PCB 上)、那么您应该可以使用2.7 Mohm 进行操作。

    关于 ADJ 引脚的第二个问题-请记住、这是一个基于浮点基准的 LDO。  反馈电压从 Vout 连接到 ADJ。  大多数 LDO 将此基准从 ADJ 连接到 GND、但这不是 LM317的设计方式。  因此、如果您测量 ADJ 引脚相对于接地的电压并注意到上升速度很慢、这就是 Vout 缓慢上升的原因。  从 Vout 到 ADJ 的电压几乎立即为1.25V、但将 Vout 升高到等于10uF // 9.53k 欧姆的时间常数所需的时间更长。

    谢谢、

    斯蒂芬