Other Parts Discussed in Thread: LM5170
您好!
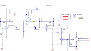
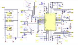
请检查波形、我的客户在 降压模式切换至升压模式时测量压降。
客户使用 LM5170EVM 进行验证。
压降是否合理? 或者如何改善这种情况? BTW、测试条件为空载。

This thread has been locked.
If you have a related question, please click the "Ask a related question" button in the top right corner. The newly created question will be automatically linked to this question.