Other Parts Discussed in Thread: UCC256404
请注意,本文内容源自机器翻译,可能存在语法或其它翻译错误,仅供参考。如需获取准确内容,请参阅链接中的英语原文或自行翻译。
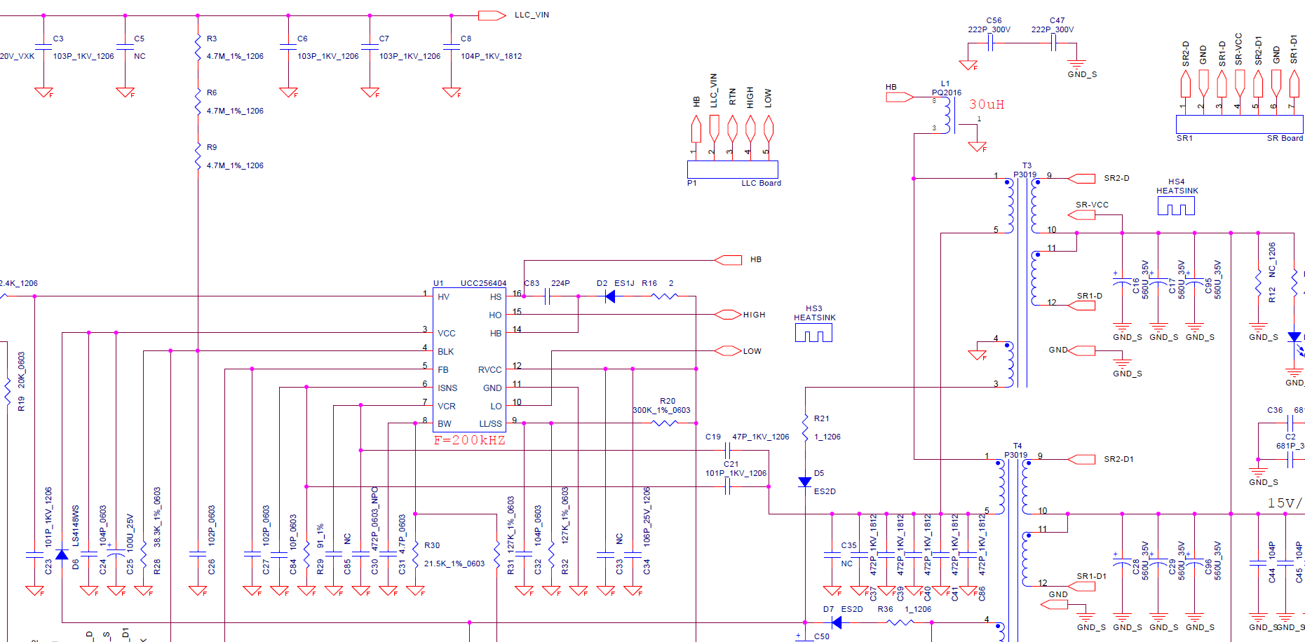
器件型号:UCC256404 您好!
我的客户在 GaN MOSFET 中使用 UCC256404 200kHz 开关频率、
但它无法从空载退出突发模式到满负载、原理图如下 所示、谢谢、您能帮您检查原因
输入电压:90VAC~264VAC
Vbulk:380~400Vdc
输出电压:15V
输出电流:20A
LM=210uH、NP:NS:Naux=25:2:3
LR=30uH
CR=23.5nF
此致
摇滚
