主题中讨论的其他器件:TPS92692
您好、先生/女士
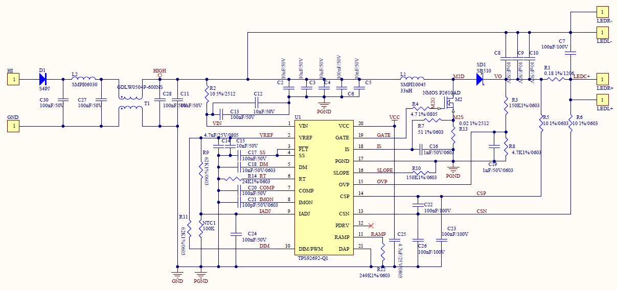
我使用 TPS92692Q1构建了一个降压/升压转换器来驱动 LED。 (请参阅 EVM 原理图)
输入电压= 8.4~18V
LED = 6LED 串联(Vf=3.1~3.6V) ILED=1.5A
RIS = 0.0045R / RT= 68K / C_DM = 10nF
FLT 短接至 SS。
它在输入电压为7~8.4V 或8.6~18V 时工作、
但是、如果 输入电压为8.5~8.6V、则 LED 将闪烁、输入电流变为低电平(大约1~2A)
我发现、当输入电流达到最大限制时、总是会出现打褶器问题。(大约5~6A)
您对此问题有什么建议吗?
此致、
陈赫曼
