Other Parts Discussed in Thread: LM3478, LM5155
主题中讨论的其他器件: LM5155
大家好、
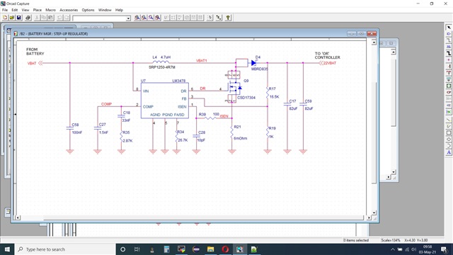
我们的客户使用 LM3478MM/NOPB 构建了一个电路板、但是 、在空载时输出具有高纹波。 请参阅下面的纹波、原理图和 PCB 布局。 您能帮我们解决这个问题吗?






此致、
Danilo
This thread has been locked.
If you have a related question, please click the "Ask a related question" button in the top right corner. The newly created question will be automatically linked to this question.
您好 Danilo、Alexandru、
感谢您分享规格。 由于此行为在增加负载时消失、因此您将达到 OVP。 LM3478的最短导通时间为325ns、因此在空载时、这意味着器件仍在向输出电容器中倾注少量电流、这将导致电压升高。 它将继续增加、直到达到 OVP、此时该器件将停止开关、直到输出电压降至稍低于稳压值。 当 FB 引脚电压超过稳压50mV 时、会达到 OVP、有关详细信息、请参阅数据表 https://www.ti.com/lit/ds/symlink/lm3478.pdf?ts=1620289716536&ref_url=https%253A%252F%252Fwww.ti.com%252Fproduct%252FLM3478的第11页
此致、
Elisabetta