This thread has been locked.

If you have a related question, please click the "Ask a related question" button in the top right corner. The newly created question will be automatically linked to this question.

[参考译文] TLV840:分压器是否可接受高于6V 的电压?

Guru**** 2589280 points
Other Parts Discussed in Thread: TLV840

请注意,本文内容源自机器翻译,可能存在语法或其它翻译错误,仅供参考。如需获取准确内容,请参阅链接中的英语原文或自行翻译。

https://e2e.ti.com/support/power-management-group/power-management/f/power-management-forum/993132/tlv840-is-higher-voltage-than-6v-acceptable-with-divider

器件型号:TLV840

大家好、

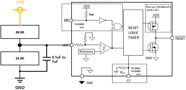
客户希望使用 TLV840、但其输入为13V、高于绝对最大值

以下用途是否可接受?
如果是、我们应该使用什么分频器值?
我想复位电压会发生变化。

此致、
Koyo

  • 请注意,本文内容源自机器翻译,可能存在语法或其它翻译错误,仅供参考。如需获取准确内容,请参阅链接中的英语原文或自行翻译。

    您好、Koyo、

    是的、可以使用电阻分压器。  此外、请在如下所示的输入端添加一个电容器:

    您知道客户使用的 TLV840型号吗?  对于电阻器值、客户希望 TLV840在多大电压下失效?  我建议将每个电阻器值保持在50K 欧姆以下。  使用的公式为:

    VIN *(R2/(R1+R2)= VDD

    其中 VIN 为13V。

  • 请注意,本文内容源自机器翻译,可能存在语法或其它翻译错误,仅供参考。如需获取准确内容,请参阅链接中的英语原文或自行翻译。

    您好 Ben、

    器   件型号为 TLV840MADL13DBV、因此阈值电压为1.3V。

    让我确保 分压器是否不会影响阈值电压。

    它们 认为复位将在 Vin 变为5.2V 时激活、因此它们将在 VDD 引脚和 GND 之间添加齐纳二极管。

    此致、
    Koyo

  • 请注意,本文内容源自机器翻译,可能存在语法或其它翻译错误,仅供参考。如需获取准确内容,请参阅链接中的英语原文或自行翻译。

    您好、Koyo、

    只需确认一下、客户想要使/RESET 引脚在大约5.2V 时无效?  如果是这种情况、请参阅下面的电阻分压器值:

    我相信您不需要齐纳二极管、因为该电容器将吸收 TLV840的 VDD 输入端的任何电压尖峰。

  • 请注意,本文内容源自机器翻译,可能存在语法或其它翻译错误,仅供参考。如需获取准确内容,请参阅链接中的英语原文或自行翻译。

    您好、Koyo、

    客户是否有任何更新?  如果我已经回答了他们的所有问题、请随时单击"已解决"以关闭主题。  谢谢!

  • 请注意,本文内容源自机器翻译,可能存在语法或其它翻译错误,仅供参考。如需获取准确内容,请参阅链接中的英语原文或自行翻译。

    感谢您的回答。

    齐纳二极管具有保护功能、可避免施加高于6V 的直流电压。
    如果他们认为没有必要,他们可以将其删除。

    此致、
    Koyo

  • 请注意,本文内容源自机器翻译,可能存在语法或其它翻译错误,仅供参考。如需获取准确内容,请参阅链接中的英语原文或自行翻译。

    您好、Koyo、

    来考虑一下、如果底部电阻器每个都断开、齐纳二极管将保护 TLV840 VDD 输入。