主题中讨论的其他器件:、 BQEVSW、 EV2400
大家好、团队、
我在这里看到一个奇怪的电池/BMS 电压行为...
使用大约2A 的电阻负载时、电池放电高达 RSOC=0%。 电芯电压低于3190mV (CUV 阈值) DSG FET 关闭,情况良好。 然后断开负载。
休息2小时后,如果不连接称重传感器电压,则电压会增加到>=3320mV。 参见参考 SNAP。 DSG FET 也会关闭。
这里出了什么问题?

This thread has been locked.
If you have a related question, please click the "Ask a related question" button in the top right corner. The newly created question will be automatically linked to this question.
大家好、团队、
我在这里看到一个奇怪的电池/BMS 电压行为...
使用大约2A 的电阻负载时、电池放电高达 RSOC=0%。 电芯电压低于3190mV (CUV 阈值) DSG FET 关闭,情况良好。 然后断开负载。
休息2小时后,如果不连接称重传感器电压,则电压会增加到>=3320mV。 参见参考 SNAP。 DSG FET 也会关闭。
这里出了什么问题?

您好 Bhupendra、
DSG FET 位清零,但我们仍然得到输出电压@ PACK+和 PACK+端子,为什么 (它应该为零)?
如果我理解正确、您意味着您应该在电池电压达到 CUV 时看到零电压读数? 如果我正确理解您的问题、那么答案是否定的 终止电压(CUV)是监测计用于了解所需0%充电状态(这取决于应用)的参数。 这并不意味着电压必须为零(电池单元绝不应放电至零伏、客户应查看电池制造商数据表以了解终止电压)
此致、
何塞·库瑟
您好 Jose、
请参见随附的快照。 DSG FET 关断。 在连接无负载的情况下,使用测量的 DMM 电压为13.4V。

这是日志文件 FYR。
电压如下:
充电时间(81%)
VPACK = 16.29V
VDSG = 26.46V
CUV @μ F 放电
VPACK = 12.85V
2. VDSG = 12.45
Vo (DSG 上的 FET)= 26.46 - 16.29 = 10.17V
Vo (FET 关闭 DGS)= 12.45 - 12.85 =-0.4V
一切看起来都在“范围”中,那么为什么在 CUV 条件之后,负载电流仍从电池流出?
您好 Bhupendra、
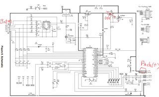
根据您的电压、FET 似乎工作正常、因此我继续深入了解 bq3050的原理图。 

请参考上面的图片、因为我正在描述该场景。
因此、如果只有 DSG FET 关断、则仍有电流从电池组+流经 DSG FET 的体二极管。 然后、该电流将流经感应电阻器(5m Ω)。 监测计的作用是使用一些阈值电流检查该电流、如果该电流大于该电流、则会再次打开 DSG FET、这就是您可能看到"负载电流在 CUV 条件后从电池流出"的原因。
我会确保两个 FET 都关断(CHG 和 DSG)、以避免电流流过感测电阻。
请告诉我这是否澄清了一些疑问。
此致、
何塞·库瑟
您好 Bhupendra、
您可以监控 xchg 和 XDSG 标志、以检查两个 FET 是否都关断。
另请注意、在电芯欠压条件(CUV)下、DSG FET 在充电期间会导通、以防止 DSG FET 体二极管过热。 这实际上说明了您仍然看到电池到 PACK+的电流消耗、两个 FET 都必须关断。
在您的应用中、您可以避免使用 CUV 条件吗? 您是否需要达到 CUV?
此致、
何塞·库瑟
您好 Bhupendra、
根据我的理解、您希望两个 FET 都关闭、以便电池侧没有电流消耗、如果我错了、请纠正我的问题。
如果在连接负载时发生 CUV 情况,则我们将移除负载并使用智能充电器充电。
仅用于调试目的... 当在负载下满足 CUV 时、请勿连接充电器、否则 CHG FET 将打开。 相反、请使用此时间测量电池的电流消耗。 请确保两个 FET 均已关闭
请将 Chg 电流阈值增加至80mA 或100mA、以使监测计更难开始充电、 并避免 CHG FET 导通。 这适用于系统中存在大量噪声的情况。 您是否在电路板上进行了校准? 
我看到您处于休息模式的电量监测计具有非零电流、请参阅下面的内容。 必须进行校准。 
此致、
何塞·库瑟
您好 Jose、
让我再次清除、CUV 之后充电不是问题。 CUV 之后放电(从 PACK+流向负载的电流)是问题所在。
因此,当电流从 PACK+流向负载时,DSG FET 体二极管将反向偏置,不应有电流流动。 因此,没有电流流经负载。 但在本例中,当 CUV 条件下,DSG FET 关闭,但电流仍流经负载。 (必须为零)
请参阅下图,了解我们的设置:

2.电路板已校准。 您显示的非零电流图无法理解。 因为我们提供的数据仅具有加载功能。 您能更详细地解释一下吗?
您好 Bhupendra、
[引用 userid="481569" URL"~/support/power-management-group/power-management/f/power-management-forum/1126457/bq3050-battery-discharge-voltage-up-after-rest-period/4197720 #4197720"]电路板已校准。 您显示的非零电流图无法理解。 因为我们提供的数据仅具有加载功能。 您能更详细地解释一下吗?您提供的日志数据显示以下内容: 
左轴显示电压、右轴显示监测计测量的电流。 您可以在上图中看到存在一个放松期(这是我在放大时看到非零电流的地方)。
您是否会分享一份您在 CUV 以下放电并让其休息2小时的日志? 我想了解当您达到 CUV 并且不使用充电器时、它的行为是如何的。 我仍然认为这是一个 FET 故障、只需再次检查即可。
此外、如何精确 测量从电池组+到负载的电流? 您能否详细说明和说明您的测量技术? 使用的设备等
此致、
何塞·库瑟
您好 Jose、
1.解除日志与我们之前提供的日志相同。 在 CUV 条件下、我们有大约12小时的电池休息时间。 使用 BQEVSW 读取 DSG FET 状态。
休息12小时后,电池电芯电压高于 CUV 阈值,但 DSG FET 仍读出。 即、在休息前电芯电压= 3120mV、休息后电芯电压= 3310mV 、CUV Th = 3150mV。
我们以相同的行为完成了许多放电周期。
2.如上一设置图像所示:
我们已将 DMM (数字万用表-真正的 RMS)与电池和负载串联,以测量电池的负载电流。 即使在 CUV 条件之后、DMM 也会显示相同的负载电流流流过。
3.同样,您绘制的图形来自我们的日志数据? 如果是,我们想知道您如何获得 Relax 数据(表示电池未连接到负载),因为我们在电池处于静止状态时没有记录任何数据。
谢谢、
您好 Bhupendra、
[引用 userid="481569" URL"~/support/power-management-group/power-management/f/power-management-forum/1126457/bq3050-battery-discharge-voltage-up-after-rest-period/4198964 #4198964")休息12小时后,电池单元电压上升到 CUV 阈值以上,但 DSG FET 仍读出。 即、休息前电芯电压= 3120mV、休息后电芯电压= 3310mV 、CUV Th = 3150mV。[/引述]DSG FET 关闭 有两个含义:
1-电池处于放电模式
2-电池处于休息模式
此外、 一旦电池电压超过 CUV 阈值、[TDA]、[CUV]标志如何反应? 它们是否清晰? 如果是、仪表工作正常。 这可能不是监测计问题。 我无法从提供的日志中得知、这就是为什么我要求至少放宽6小时的日志。
您是否增加了 Chg 电流阈值? 请监控 OCD 和 AOCD 标志、它们是否在 DSG FET 关闭且未连接充电器后打开? 我需要从日志文件中查看此行为、以继续支持您执行此操作。
如果平均电流大于或等于 Chg 电流阈值、DSG FET 将导通、以防止 DSG FET 体二极管过热。
是的、这来自您提供的日志数据"4762.Discharge7A_CSYNCDis_2 " 
它显示了3mA 和4mA 的极小充电电流
此致、
何塞·库瑟
您好 Jose,
1. 一旦电池电压超过 CUV 阈值、[TDA]、[FD]、[CUV]标志就会做出反应? 它们是否清晰? -是的、充电期间、如果它们超过恢复阈值、它们就会在充电期间清除。
2.请参见下图了解 OCD 和 AOCD 标志...
3. CHG 电流阈 值已增加,但 EV2400以某种方式停止工作,因此无法为您提供所需的日志文件。 我们将对其进行检查和更新。
您好 Bhupendra、
我想看看在卸载后、它们是否在放松模式下清除。
此致、
何塞·库瑟
这是出院的日志文件和超过2小时的静置数据。
e2e.ti.com/.../8662.Discharge7A_5F00_3300EDV_5F00_2.log
CUV 屏幕截图:

您好 Bhupendra、
仔细检查日志和 gg 文件后、我看到监测计正常工作、我没有看到任何令人担忧的情况。
CUV 标志置1后、DSG FET 关断。 DSG FET 关断后、绝不会设置 OCD 和 AOCD 标志。 监测计工作正常。 在 CUV 之后、DSG FET 始终保持关断状态。
此外、在张弛期间、测量仪表的平均电流为4mA (0.004A)。 不应存在任何从 BAT+流向 PACK+的电流大于4mA 的电流。 如果此时您在 PACK+(TP1)上看到电流大于4mA、则表示您可能在错误的位置或错误的时刻进行测量(这意味着您可能正在充电)。 有关更多详细信息、请参阅以下内容。 
此外、您是否正在使用预充电 FET? 如果没有、请确保相应地配置监测计。 错误设置 FET 配置会导致 FET 出现意外行为 
此致、
何塞·库瑟
您好 Jose、
是的,我们知道监测计工作正常(BQ3050EVM-001),在休息期间电流不超过4mA。
如前所述,所有使用的 I m 都是 BQ3050EVM-001,预充电 FET 设置为默认值。 PCHG1 = 0 & PCHG1 = 1。
但是,问题仍然存在,即使 DSG FET 显示为关闭,CUV 之后仍有电流从 PACK+流向负载(如上 一帖子中所示)?
正在等待解决方案
您好 Bhupendra、
您是否曾在 CUV 之后连接充电器?
请在日志中记录整个行为。
让我们执行以下操作、将 CUV 阈值保持在3330mV、并对电池进行放电、直到发生 CUV。 一旦达到 CUV、请勿移除负载、而是将负载保持连接状态、并将此行为记录在日志中。 如果电池在 DSG 关闭时继续放电、出于安全考虑、当电池电压接近3000mV 时、手动移除负载。
此致、
何塞·库瑟
另 一种可能的解决方案是使用继电器控制 PRES 引脚。 请勿使用 FET 控制 PRES 引脚、这是客户常见的问题。 FET 将产生一个电容、导致 PRES 引脚的读数较高、这意味着电池组已断开。 因此、如果您要应用此快速修复、请改用继电器。
当 PRES 引脚被感测到低电平时、它将开始充电或放电。 当 PRES 引脚被感测为高电平时、它将防止充电或放电。
此致、
何塞·库瑟
电芯 CUV TH = 3380V
为了安全、我们在 CUV 条件下具有高达< 3200mV 的电池电压放电功能。
GG 文件位于此处: e2e.ti.com/.../8802.BQ3050Parameter.zip
日志文件是(放电大约20分钟后为电池休息时间数据。 (负载断开连接):
您好 Bhupendra、
使用 FETControl (0x46)设置 CUV 后、是否可以尝试关闭两个 FET?
我知道您之前提到过:
CUV 标志可通过 MCU 或 EVSW 进行监控、然后切换 FET。 如果这不会停止电流、则可能会损坏 EVM。
此致、
何塞·库瑟
您好 Jose、
手动,DSG FET 通过读取软件正确操作,即位设置和复位。
但当 DSG FET 由 BQEVSW 关断时、电流会照常流动。
我们有两个 EVM 板、它们的行为相同。
所有测试点测量如下 (电池充满电100%):
电池组+= 16.35V
保险丝引脚= 0.05V
VCC = 15.96V
DSG = 26.5V
CHG = 26.5V
BAT = 15.90V
2.5V = 2.246V
3.3V = 3.332V
Vout = 0.2V
从数据表(第6页)可以看到此电压似乎正常。