请注意,本文内容源自机器翻译,可能存在语法或其它翻译错误,仅供参考。如需获取准确内容,请参阅链接中的英语原文或自行翻译。
器件型号:LM3489 大家好。
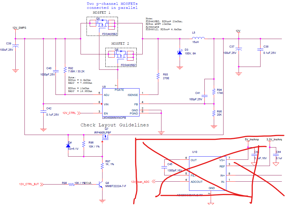
我们使用 LM3489进行设计。 请参阅所附图片。
在所有三种情况下、输入为12V。对于第一种情况(第一种情况)、3.3V 输出、第二种情况(第二种情况)、5V 输出、而对于第三种情况(第三种情况)、12V 是输出
对于12V 输出、它工作正常。 但对于3.3V 和5V 输出、当连接到负载时、IC 会变热。
请任何人解决我的问题。
第3幅图像


