This thread has been locked.

If you have a related question, please click the "Ask a related question" button in the top right corner. The newly created question will be automatically linked to this question.

[参考译文] UCC2897A:参考设计 VIN 问题

Guru**** 2384330 points
Other Parts Discussed in Thread: UCC2897A, PMP5123, PMP3162
请注意,本文内容源自机器翻译,可能存在语法或其它翻译错误,仅供参考。如需获取准确内容,请参阅链接中的英语原文或自行翻译。

https://e2e.ti.com/support/power-management-group/power-management/f/power-management-forum/1164526/ucc2897a-reference-design-vin-question

器件型号:UCC2897A
主题中讨论的其他器件: PMP5123PMP3162

大家好、

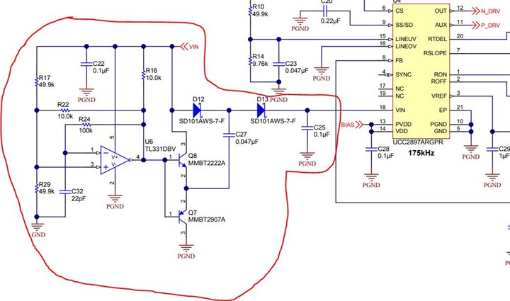
UCC2897A 的 VIN 引脚(引脚1)仅支持数据表中的最小18V 电压。 我找到了支持8V 至36V 输入电压的参考设计 PMP5123。 我在 PMP5123中看到了其他电路、如下图所示。 根据我的客户规范、VIN 需要支持7V-36V、我想知道这种电路工作原理。 请您解释一下工作原理吗?

https://www.ti.com/tool/PMP5123 

客户规格:

总电源:200W

输入电压范围:7V~36V

VOUT_Nominal:12V

输入功率损耗时保持运行时间:5ms

隔离电压:>500VDC

此致、

哈迪

  • 请注意,本文内容源自机器翻译,可能存在语法或其它翻译错误,仅供参考。如需获取准确内容,请参阅链接中的英语原文或自行翻译。

    哈迪、

    PMP5123设计的工作电压低至 VIN=8V。 我不确定它是否会降至7V、但如果需要、您应该能够调整运算放大器的增益以实现更低的输入电压运行。

    随附了 PMP5123 erf 设计的测试报告和完整原理图:

    此致、

    Steve

    e2e.ti.com/.../PMP5123_5F00_REVB_5F00_TEST.pdf

    e2e.ti.com/.../PMP5123_5F00_REVB_5F00_SCHEMATIC.pdf

  • 请注意,本文内容源自机器翻译,可能存在语法或其它翻译错误,仅供参考。如需获取准确内容,请参阅链接中的英语原文或自行翻译。

    您好 Steven、

    感谢您的反馈。

    因为我们不熟悉该电路。  

    1.您能否解释工作原理以及如何调整增益?

    2.我们能否将两个参考设计与 PMP5123和 PMP3162结合使用? 示例:在 PMP5123和 PMP3162中添加 VIN 电路?

    此致、

    哈迪

  • 请注意,本文内容源自机器翻译,可能存在语法或其它翻译错误,仅供参考。如需获取准确内容,请参阅链接中的英语原文或自行翻译。

    1.您能否解释工作原理以及如何调整增益?

    我建议如图所示测试电路、并确定 它是否可以在低至 VIN=7V 的电压下运行。 您可以像任何具有负反馈的运算放大器一样调整增益。 您增大/减小 R24。

    2.我们能否将两个参考设计与 PMP5123和 PMP3162结合使用? 示例:在 PMP5123和 PMP3162中添加 VIN 电路?

    是的

    此致、

    Steve