This thread has been locked.

If you have a related question, please click the "Ask a related question" button in the top right corner. The newly created question will be automatically linked to this question.

[参考译文] TPS7A33:稳压器由于未知原因发生故障

Guru**** 2390730 points
Other Parts Discussed in Thread: TPS7A33
请注意,本文内容源自机器翻译,可能存在语法或其它翻译错误,仅供参考。如需获取准确内容,请参阅链接中的英语原文或自行翻译。

https://e2e.ti.com/support/power-management-group/power-management/f/power-management-forum/917957/tps7a33-regulator-failing-for-unknown-reasons

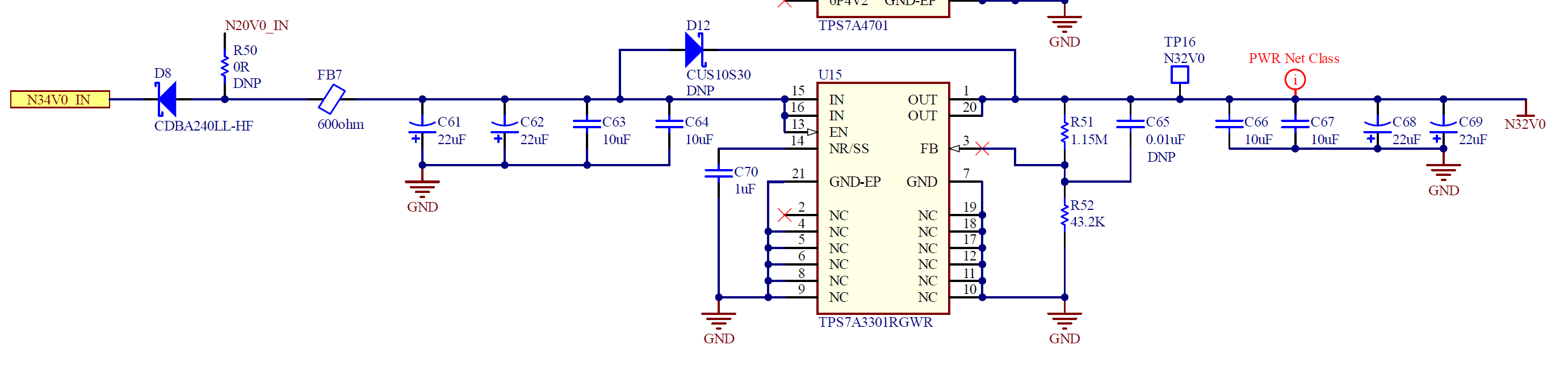
器件型号:TPS7A33

我将 TPS7A3301用于设计。 它不断出现故障、我不知道原因。 输入电压为-34VDC。 电压设置电阻器为1.15M 和43.2K、可为我提供-32V 的输出电压。

故障的影响是输出电压的缓慢漂移、随着时间的推移、漂移会变得更糟。 稳压器通电几小时后、看起来就像这样(交流耦合):



以下是首次为稳压器上电后的屏幕截图、您可以看到输出电压非常稳定:



该稳压器用于为某些运算放大器供电。 这些运算放大器的输入信号由一组独立的电源供电、而不是-34VDC。 我发现、当我在-34VDC 电源之前打开这组电源时、稳压器输出上出现尖峰、超出了 TPS7A3301的输出到输入电压绝对最大规格。 我通过确保-34VDC 电源始终首先通电来更正此问题、但这未解决问题。 我还从稳压器电路中移除了前馈电容器、但这也没有纠正。 我是在访问 TI 支持论坛后完成此操作的、您可以在此处阅读 该论坛:https://e2e.ti.com/support/power-management/f/196/p/904311/3342560#3342560

下面是稳压器电路的原理图。 FWiw、我在设计中的其他地方使用相同的稳压器、输入电压为-20V、输出电压为-18V、但它没有遇到此问题。

您可能会注意到旁路二极管 D12。 未填充、但我尝试填充它、但它未能防止出现问题。


我已经测量了所有绝对最大规格、我认为我不会违反任何规格。 此时、我唯一的猜测是、除了在输入和输出端使用两个10uF 陶瓷电容器外、我在输入端使用两个 KEMET T491X226K050AT 22uF 钽电容器、在输出端使用两个10uF 电容器。 这些钽在100KHz 时的 ESR 为0.7 Ω。 这可能是一个问题、因为数据表建议使用陶瓷电容器。

感谢您提供的任何建议或想法。 谢谢。

  • 请注意,本文内容源自机器翻译,可能存在语法或其它翻译错误,仅供参考。如需获取准确内容,请参阅链接中的英语原文或自行翻译。

    您好 Justin、  

    数据表注意到、高 ESR 电容器可能会影响稳定性。 您是否尝试移除了输出端的两个钽电容器?  

    我看到您在输出上提供了交流耦合测量、如果您将其置于直流状态、您观察到了多少变化? 您是否同时监控了输入信号?  

    此致、  
    Jason Song

    此致、  

    Jason Song

  • 请注意,本文内容源自机器翻译,可能存在语法或其它翻译错误,仅供参考。如需获取准确内容,请参阅链接中的英语原文或自行翻译。

    我已经尝试移除钽电容器、这不会导致漂移输出电压消失。 我的理解是、如果钽电容器导致不稳定、它会在加电时立即出现、然后在电容器被移除后立即消失、对吧?

    我所遇到的情况是、当我给稳压器上电时、输出看起来不错、但几个小时后、输出开始漂移。 随后、每当我再次为电路板加电时、漂移就会再次开始。

    我没有尝试直流耦合示波器、因为电压太高(32VDC)、但我会这样做。 当输出开始漂移时、我也没有查看输入电压;也会这样做并返回给您。

  • 请注意,本文内容源自机器翻译,可能存在语法或其它翻译错误,仅供参考。如需获取准确内容,请参阅链接中的英语原文或自行翻译。

    好的、这里是不良稳压器的输入(黄色)和输出(绿色):

    相比之下、以下是良好稳压器的输入/输出:

    以下是不良稳压器直流耦合的输出:

    最后、这里是移除了所有钽电容器(来自输入和输出)的不良稳压器的输出/输入:

  • 请注意,本文内容源自机器翻译,可能存在语法或其它翻译错误,仅供参考。如需获取准确内容,请参阅链接中的英语原文或自行翻译。

    您好 Justin、  

    感谢您提供额外的示波器截图。 我了解电路板上的一些 TPS7A33的长期漂移比其他器件稍高。 通过查看直流耦合 SCOP 快照、Vpp 约为150mV、从33.6V 漂移至33.75V、按百分比计算、约为0.4%。  

    您是否曾尝试进行 ABA 交换以确保漂移不是由电容器和电阻器等附件电路引起的? 正如您提到的、您在将其设置为-18V 时没有遇到问题、是否一旦输出电压接近-32V、您的电路板上的某些元件的特性也会发生变化、 哪种情况可能会影响分压器的比率并具有更大的泄漏? 您是否曾尝试过隔离这些其他因素?  

    我正在尝试了解由 TPS7A33供电的运算放大器所需的电源轨。 该 LDO 的精度规格为+/-2.5%、即使存在0.4%的长期漂移、我相信它仍在精度范围内。 对吗? 电压轨的容差是多少?您发现的问题是该0.4%长期漂移的直接结果是什么? 通过回答这个问题,我想看看我是否可以帮助提出一些解决办法。 与精密电压基准不同、线性稳压器可能会出现长期漂移、这不是我们在规格中所拥有的。  

    此致、  
    Jason Song

  • 请注意,本文内容源自机器翻译,可能存在语法或其它翻译错误,仅供参考。如需获取准确内容,请参阅链接中的英语原文或自行翻译。

    以下是在3.3分钟内测量的-32V 稳压器、直流耦合:

    以下是-18V 稳压器(也是 TPS7A33)上的相同测量值:

    在电路板上的+32V 稳压器上进行相同的测量(TPS7A4701、配套器件):

    我想注意的是、-32V 稳压器实际上看起来像我第一次为其加电时的第二幅和第三幅图、但随着时间的推移、它会缓慢降级到第一幅图。

    我必须承认、漂移范围(第一幅图中为271mV)小于2.5%的精度规格(-32V 时为0.8V)。 但我认为该规格意味着输出电压可以是稳定的-32.8V 而不是-32V、而不是在两个值之间随机漂移。  我很难相信第一个波形图中的噪声低于规格16 μ μVRMS (10Hz 至100kHz)、但我没有测量它。

    如果你说这是预期行为、我想我无法反驳这一点。 但这里看到的漂移比输入电压差得多、这意味着将该稳压器内联实际上比完全没有它更糟糕。 如果这确实是预期行为、我可能只需用电线替换稳压器。

    我没有尝试将稳压器与其负载隔离。 遗憾的是、我没有将组件与输出串联、因此设置起来有点困难、但我会尝试它。

  • 请注意,本文内容源自机器翻译,可能存在语法或其它翻译错误,仅供参考。如需获取准确内容,请参阅链接中的英语原文或自行翻译。

    您好 Justin、  

    您是否比较了-32V、-18V 和+32V 之间 NR 引脚和 FB 引脚连接的布局差异? 这两个引脚对于输出的精度和噪声水平至关重要。 32V 和-18V 输出是否采用完全相同的无源组件布局?  

    此致、  
    Jason Song

  • 请注意,本文内容源自机器翻译,可能存在语法或其它翻译错误,仅供参考。如需获取准确内容,请参阅链接中的英语原文或自行翻译。

    是的、所有稳压器的布局大致相同。 设置输出电压的电阻器显然不同。 32V 和-32V 稳压器的输入/输出电容相同、但-18V 稳压器在输入和输出端使用47uF 钽电容器与10uF 陶瓷电容器并联。 如前面链接的 E2E 论坛帖子 I 中所述、我已从-32V 稳压器中移除 NR/SS 电容器、但这对该问题没有影响。

    如果您想了解一下、如果您可以向我提供您的电子邮件地址、我很乐意与您分享我的设计文件。 我们已经与 TI 签订了 NDA、我认为这将适用。

  • 请注意,本文内容源自机器翻译,可能存在语法或其它翻译错误,仅供参考。如需获取准确内容,请参阅链接中的英语原文或自行翻译。

    我刚刚发现、布局不可能是布局、因为如果是这样、新的稳压器会在加电时立即出现问题。 但是、当我更换稳压器时、输出在几个小时内看起来很好、然后缓慢降级。 在后续开机时,问题立即出现。 这必须是稳压器(特别是基准电路)所发生的损坏。

  • 请注意,本文内容源自机器翻译,可能存在语法或其它翻译错误,仅供参考。如需获取准确内容,请参阅链接中的英语原文或自行翻译。

    有什么想法吗? 我的时间和选项即将用完。

  • 请注意,本文内容源自机器翻译,可能存在语法或其它翻译错误,仅供参考。如需获取准确内容,请参阅链接中的英语原文或自行翻译。

    您好 Justin、  

    我没有尝试将稳压器与其负载隔离。 遗憾的是、我没有将组件与输出串联、因此设置起来有点困难、但我会尝试。

    ----您是否曾尝试将稳压器与负载隔离? 您看到了什么?  

    >即使仍在精度限制范围内,200mV 漂移似乎过大,我询问 NR 所用电容器的原因是要确保所用电容器的泄漏比-18V 的电容器具有更简单的泄漏。 当输出电压从-18增加到-32V 时、泄漏电流可能会变得更糟。  

    您已经检查了多少个显示-32V 漂移的 TPS7A33? 如果您在显示漂移的同一单元上调整电阻器以将-32V 降低至-18V,您是否仍然会看到>200mV 的漂移?  

    此致、  

    Jason Song

  • 请注意,本文内容源自机器翻译,可能存在语法或其它翻译错误,仅供参考。如需获取准确内容,请参阅链接中的英语原文或自行翻译。

    您好 Justin、  

    我向您发送了一个"连接"请求、如果您接受邀请、我们可以交换电子邮件或设置直接电话呼叫。  

    此致、  
    Jason Song

  • 请注意,本文内容源自机器翻译,可能存在语法或其它翻译错误,仅供参考。如需获取准确内容,请参阅链接中的英语原文或自行翻译。

    很抱歉、我迟到了;我又上了一个项目、持续了一周。 我隔离了负载、但这没有影响。 即使没有加载输出、输出看起来也是一样的。

    我更改了-32V 稳压器上的电阻、以便它会像我的另一个稳压器一样生成-18V 电压。 令人惊讶的是、这也不会使漂移消失。

    我将稳压器的输入电压从-34V 缓慢降低至-20V。 在-26和-25.5V 之间的某处、问题消失。 它就像翻转开关、输出立即变得稳定。

    我尝试将输入电压增大到另一个工作的-18V 稳压器。 我一直将其上升到-30V、但没有看到漂移开始。 但是、我知道新的/工作中的稳压器不会立即产生这种影响、因此我可能只需要等待。

    这是否提供了有关可能发生什么情况的任何线索?

  • 请注意,本文内容源自机器翻译,可能存在语法或其它翻译错误,仅供参考。如需获取准确内容,请参阅链接中的英语原文或自行翻译。

    很抱歉、我错过了您关于连接请求的最后一条消息。 我将接受它、我们可以将对话移至电子邮件/电话。

  • 请注意,本文内容源自机器翻译,可能存在语法或其它翻译错误,仅供参考。如需获取准确内容,请参阅链接中的英语原文或自行翻译。

    您好 Justin、  

    我已经向您发送了电子邮件、我们计划召开 WebEx 会议来讨论该问题。  

    此致、  
    Jason

  • 请注意,本文内容源自机器翻译,可能存在语法或其它翻译错误,仅供参考。如需获取准确内容,请参阅链接中的英语原文或自行翻译。

    您好 Justin、  

    我现在要关闭此主题、因为我们已通过直接电子邮件转移了支持。  

    此致、  
    Jason