主题中讨论的其他器件: BQ78350
你(们)好
我使用 BQ76940和 BQ78350来管理电池、
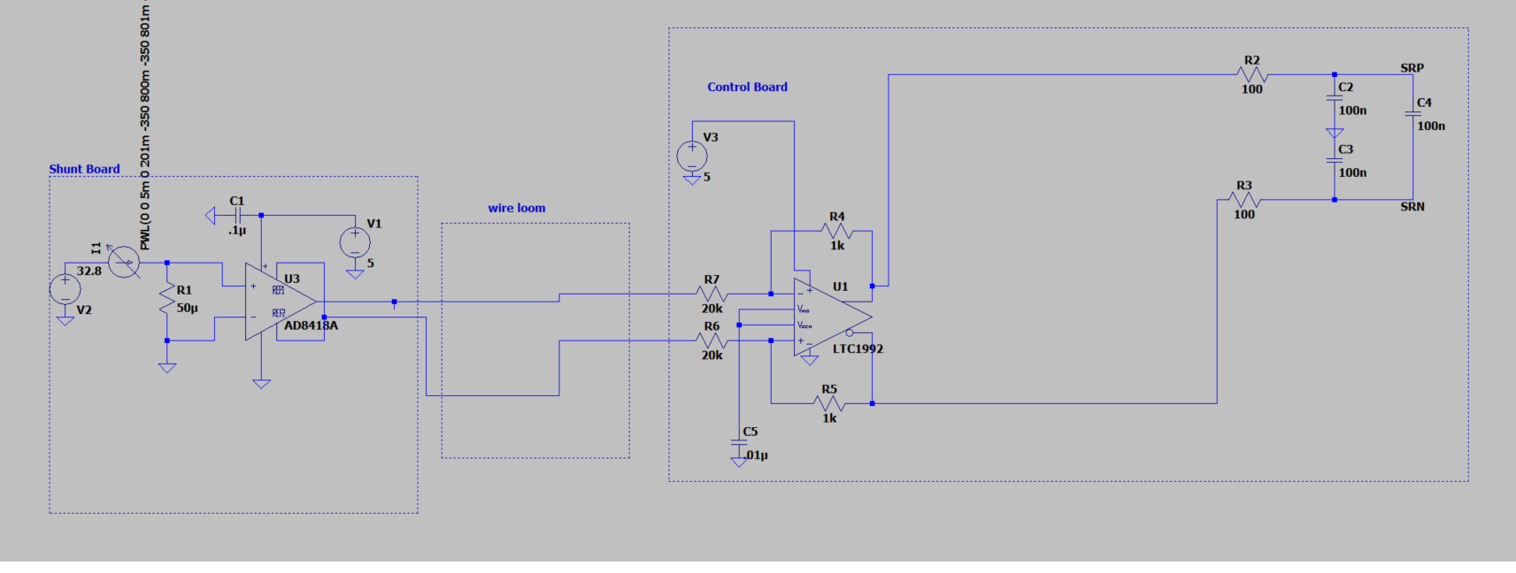
电流感应电阻器位于远离 BQ76940的另一个板上、
电流感测信号通过噪声较大的高电流汇流条之间的长导线连接到 BQ76940。
由于噪声、我决定将电流感应信号从+150mV 放大到+1.5V、并通过 差分对发送信号。 在 BQ 芯片所在的同一电路板中、我将信号降低至+150mV、并将其馈入 BQ SRN 和 SRP。
我的问题是,是否可以将+150mV 的差分电压馈送到 SRN 和 SRP?
请查看随附的电路
此致
Ahmed

