请注意,本文内容源自机器翻译,可能存在语法或其它翻译错误,仅供参考。如需获取准确内容,请参阅链接中的英语原文或自行翻译。
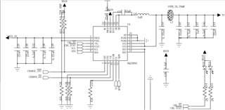
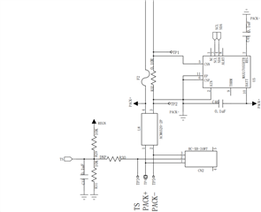
器件型号:BQ25892 您好,这里,我再次对 PCB 进行布局、但没有使用 sch 进行太多更改。 我发现我的 bq 不能正常工作,以下是 sch


下面是从 bq 读取的寄存器

请帮助我找到问题所在,谢谢
This thread has been locked.
If you have a related question, please click the "Ask a related question" button in the top right corner. The newly created question will be automatically linked to this question.
您好,这里,我再次对 PCB 进行布局、但没有使用 sch 进行太多更改。 我发现我的 bq 不能正常工作,以下是 sch


下面是从 bq 读取的寄存器

请帮助我找到问题所在,谢谢