This thread has been locked.

If you have a related question, please click the "Ask a related question" button in the top right corner. The newly created question will be automatically linked to this question.

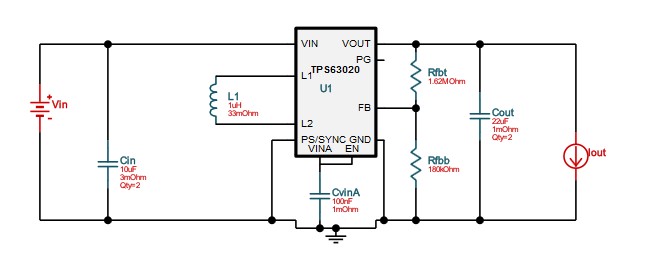
[参考译文] TPS63020:使用 TPS63020可实现3.7~5.5V 输入、5V 输出、Iout 为2A。

Guru**** 2756835 points

Other Parts Discussed in Thread: TPS63020

请注意,本文内容源自机器翻译,可能存在语法或其它翻译错误,仅供参考。如需获取准确内容,请参阅链接中的英语原文或自行翻译。

https://e2e.ti.com/support/power-management-group/power-management/f/power-management-forum/805411/tps63020-using-tps63020-realizes-3-7-5-5v-input-5v-output-and-the-iout-is-2a

器件型号:TPS63020

降级:

使用 TPS63020可实现3.7~5.5V 输入、5V 输出、Iout 为2A。

有使用 webench 的参考原理图。

下面有2个问题:

TPS63020   通过 上拉和下拉的 PS/SYNC 引脚在不同模式下工作。 哪种模式更适合?

2. EN、VINA 引脚都是输入引脚。 EN 引脚通常用于上拉电源、这里有一个电容器、它是否合适?

请 请给出一些建议。

  • 请注意,本文内容源自机器翻译,可能存在语法或其它翻译错误,仅供参考。如需获取准确内容,请参阅链接中的英语原文或自行翻译。
    祝你好运、

    如果 PS/SYNC 连接到 GND、则它将在 Iout>100mA 时以 PWM 模式运行、或在 Iout<100mA 时以 PFM 模式运行。 如果 PS/SYNC 被连接至 VINA、那么它将一直运行在 PWM 模式中。 请参阅数据表的第7.4.4节。 Iout=2A 始终还是输入脉冲? 如果 Iout=2A 持续、那么无论如何连接 PS/SYNC 引脚、它都将始终在 PWM 模式下工作。 如果输入脉冲中的 Iout=2A、则可以在 Iout=0时将 PS/SYNC 引脚连接到 GND 以获得更高的效率。

    2. Vina 不是输入引脚,VINA 是内部控制电路的电源引脚。 在内部有一个从 VIN 到 VINA 的电阻器。 连接到 VINA 的100nF 电容器构成控制电路的电源滤波器。 VINA 引脚上的电压与 VIN 引脚上的电压相同、但已进行滤波。 EN 和 PS/SYNC 是输入引脚、您可以将它们连接到 VINA、也可以使用外部信号对它们进行控制。

    此致、
    密耳