This thread has been locked.

If you have a related question, please click the "Ask a related question" button in the top right corner. The newly created question will be automatically linked to this question.

[参考译文] BQ25703A:USB-C 应用中电池(USB OTG)放电时出现意外行为

Guru**** 2577385 points


请注意,本文内容源自机器翻译,可能存在语法或其它翻译错误,仅供参考。如需获取准确内容,请参阅链接中的英语原文或自行翻译。

https://e2e.ti.com/support/power-management-group/power-management/f/power-management-forum/837715/bq25703a-unexpected-behaviour-when-discharging-from-battery-usb-otg-in-usb-c-application

器件型号:BQ25703A
主题中讨论的其他器件:BQ25703

你(们)好。

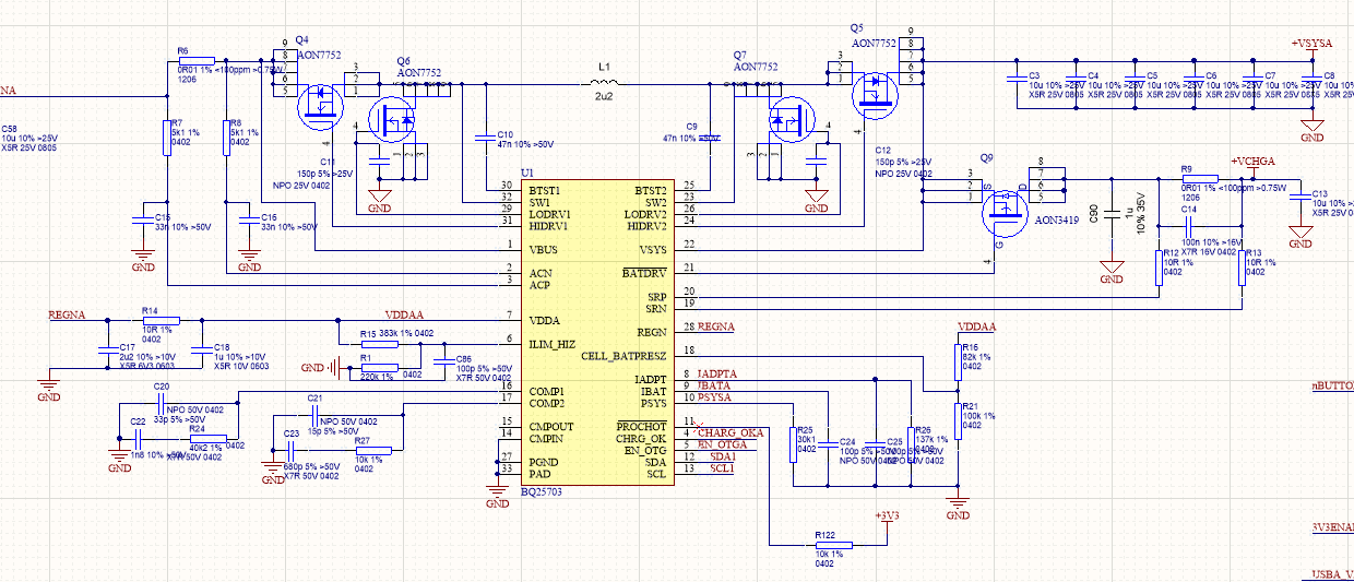
我正在进行一项设计、它本质上是一个具有3节串联电池的 USB-C 电池组。 随附的是原理图设计的一个片段、基本上已从 TI 提供的 USB-C 移动电源示例中删除。

当设计用于在 USB OTG 模式下通过电池为 UFP 供电(即对电池放电)、并将 BQ25703用于反向模式作为升压转换器时、会出现意外行为 (在下面显示的示例中、从 Vbat = 12.6V 升至 Vbus = 20V)。

我想讨论以下几点:

1) 1)在低负载到中等负载、负载高达大约500mA 时、电路(我认为来自电感器)会产生可闻噪声。 在该电流之前、可闻噪声是一种不规则的滴答噪声。 随着电流的增加、频率也会增加、然后突然在大约500mA 的电流下停止、此后似乎永远不会再次发生。 我的第一个想法是、这与 IC 的 PFM 与 PWM 模式一致、但我启用了 EN_OOA 选项、没有明显的效果。

2)在这些低输出电流(高达500mA)下、20V 的输出电压非常不稳定。 我已使用一些示波器图来演示此行为:

200mA 输出电流、所示为 SW2和 SW1:

200mA 输出电流、所示为 SW2和 VBUS (如您所见、20V 输出轨异常不稳定):

1A 输出电流、显示 SW2和 SW1:

1A 输出电流、显示 SW2和 VBUS:

上面的1A 图符合我的预期、但在200mA 时、行为很奇怪、20V 输出非常不稳定。

3) 3) 2u2电感器似乎变得很热。 即使输出电流为1或2安、电感器体也会达到60 - 75摄氏度左右。 这在我看来是高侧、让我担心使用设计来提供60W 或更高功率、因为设计应该能够提供。 注意-我已经尝试过很多电感器、如后面所述。 侧边问题- TI 是否建议在其电池组设计上散热此开关电感器?

4) 4)效率不符合我的预期。 请参阅下图、了解在800kHz 和1200kHz 工作频率下的效率性能-在较低功耗下、它们看起来与我预期的一样、 但是、随着功率输出的增加、效率似乎很快下降、而数据表指出、对于3节电池和20V USB OTG、此功率范围内的效率应保持在94%以上。

我的假设是上述所有4种意外症状都来自同一问题、我想知道您是否有任何想法、这一问题可能是什么?

请注意、我已经尝试过几个2u2电感器(我担心 DCR、饱和电流等)、唯一明显的区别是、具有额定饱和电压过大的电感器(Vishay Dale IHLP32322DZER2R2M01、Isat=23A)似乎没有其他电感器那么热。

感谢阅读、

Iain。

  • 请注意,本文内容源自机器翻译,可能存在语法或其它翻译错误,仅供参考。如需获取准确内容,请参阅链接中的英语原文或自行翻译。

    您好!
       

       对于1和2、我怀疑可闻噪声应与不稳定运行相关。 请确保薪酬净额工作完全符合 TI 设计。

       对于3和4、我们不建议在60W 移动电源应用中使用外部散热器。 我相信您看到的热问题与重负载下的低效率有关。 我建议您检查是否有任何 FET 可能出现故障。 如果您可以捕获硬件的热像图以确定最热点、这也非常有用。  

    此致

  • 请注意,本文内容源自机器翻译,可能存在语法或其它翻译错误,仅供参考。如需获取准确内容,请参阅链接中的英语原文或自行翻译。

    你好,谢国,

    非常感谢您的回答。

    我已经验证了建议的补偿网络、TI 设计如下所示:

    与我的设计完全匹配、包括电容器类型和容差等、因此我不认为这是不稳定的原因。 您还有其他想法或建议吗? 我真的不希望我们的产品在电流低于500mA 时产生这些噪声、因为这是相当常见的情况。 我还非常担心20V 电压轨在这些较轻负载下的不稳定-我真的需要消除这个缺点。

    在散热方面、感谢您澄清这一点不是必需的。 我非常希望在重负载时提高效率、以停止这种加热效应!

    我已经检查了 FET 并在多个 PCB 上进行了测试、因此我不认为 FET 故障是责任。 不过、我将尝试使用其他 FET 进行实验、使用最小 Rds-on 值。

    我使用过热像仪(实际上、这就是我发现电感器在一开始就变热的方式)。 我还使用了热电偶来更准确地测量各个点。 我发现、在高负载下、电感器的运行温度比 FET 高大约20摄氏度(60度与40度)-因此这绝对是最热的点。

    当前使用的电感器为4.1mm 方形、DCR 约为23m Ω。 我的想法是、为了减少 DCR、我应该改为物理尺寸更大的电感器-您是否建议使用这种电感器来提高效率?

    谢谢、
    Iain。

  • 请注意,本文内容源自机器翻译,可能存在语法或其它翻译错误,仅供参考。如需获取准确内容,请参阅链接中的英语原文或自行翻译。

    您好、主:
       

       我们在 TI EVM 上使用的电感器为2.2uH (13m Ω 典型 DCR、9.7mm * 9.2mm)。 我相信这可以帮助您提高效率。  

       

       另一方面、就振荡而言、您能否在其他硬件上重复此问题?  

    此致

    三国

  • 请注意,本文内容源自机器翻译,可能存在语法或其它翻译错误,仅供参考。如需获取准确内容,请参阅链接中的英语原文或自行翻译。

    你好,谢国,

    感谢您的建议、我将研究几个具有较低 DCR 的较大电感器的性能、希望这能提高效率。

    不过、就低电流时的振荡而言、我仍不确定其原因。 是的、我可以在其他 PCB 上重复此过程(每个电路板上有2个此类电路、并且它发生在我测试过的多个 PCB 上的两个电路上)。 这可能是一个非最佳布局、我将对此进行研究(我没有设计 PCB、因此将对其进行研究)。

    同时、如果您能想到任何其他可能的原因、请告诉我。

    谢谢、

    Iain。

  • 请注意,本文内容源自机器翻译,可能存在语法或其它翻译错误,仅供参考。如需获取准确内容,请参阅链接中的英语原文或自行翻译。

    你(们)好。

    我们没有听到您的反馈。 我们假设您能够解决您的问题。 如果不是、只需在下面发布回复或在该线程由于超时而锁定时创建新线程。

    此致、

  • 请注意,本文内容源自机器翻译,可能存在语法或其它翻译错误,仅供参考。如需获取准确内容,请参阅链接中的英语原文或自行翻译。

    你好,谢国,

    我还没有解决这个问题、恐怕我还没有解决。 我已重新旋转 PCB 以尝试和优化布局(仍需进行制造)、我还将使用一些不同的电感器和 FET 进行实验。

    因此,目前我还没有取得任何进一步的进展。

    谢谢、

    Iain。

  • 请注意,本文内容源自机器翻译,可能存在语法或其它翻译错误,仅供参考。如需获取准确内容,请参阅链接中的英语原文或自行翻译。

    嗨、Iain、

    一旦电路板重新制造、我们将等待您的回复。

    此致、

    Joel H

  • 请注意,本文内容源自机器翻译,可能存在语法或其它翻译错误,仅供参考。如需获取准确内容,请参阅链接中的英语原文或自行翻译。

    嗨、Iain、

    有任何进展吗?

    此致、

    Joel H

  • 请注意,本文内容源自机器翻译,可能存在语法或其它翻译错误,仅供参考。如需获取准确内容,请参阅链接中的英语原文或自行翻译。

    嘿 Joel、

    目前还没有进展-我正在等待我的重新旋转 PCB 的新原型的制作、这将需要一些时间。

    不过、我一直在内部使用不同的 FET 和电感器进行试验、没有真正明显的差异。 当我比以前更难推动电路时、高达60W 的输出(20V/3A)、电感器的稳定温度为120°C、PCB 的接地层约为60–所有这些都非常高。 不过、它是稳定的、但并不是真正的产品就绪型。

    无论如何、我们将告诉您新的 PCB 布局是否有帮助。

    谢谢、

    Iain。

  • 请注意,本文内容源自机器翻译,可能存在语法或其它翻译错误,仅供参考。如需获取准确内容,请参阅链接中的英语原文或自行翻译。

    你(们)好。

    我们没有听到您的反馈。 我们假设您能够解决您的问题。 如果不是、只需在下面发布回复或在该线程由于超时而锁定时创建新线程。

    此致、

  • 请注意,本文内容源自机器翻译,可能存在语法或其它翻译错误,仅供参考。如需获取准确内容,请参阅链接中的英语原文或自行翻译。

    你好,谢国,

    如上所述、我仍在等待重新旋转 PCB 的原型。 在我收到并测试这些信息后、我将告诉您问题是否已解决。

    谢谢、

    Iain。

  • 请注意,本文内容源自机器翻译,可能存在语法或其它翻译错误,仅供参考。如需获取准确内容,请参阅链接中的英语原文或自行翻译。

    你(们)好。

    我们没有听到您的反馈。 我们假设您能够解决您的问题。 如果不是、只需在下面发布回复或在该线程由于超时而锁定时创建新线程。

    此致、

  • 请注意,本文内容源自机器翻译,可能存在语法或其它翻译错误,仅供参考。如需获取准确内容,请参阅链接中的英语原文或自行翻译。

    你好,谢国,

    我的原型板还在等待、所以还没有消息。

    谢谢、

    Iain。

  • 请注意,本文内容源自机器翻译,可能存在语法或其它翻译错误,仅供参考。如需获取准确内容,请参阅链接中的英语原文或自行翻译。

    你(们)好。

    有更新吗?

    此致

    三国

  • 请注意,本文内容源自机器翻译,可能存在语法或其它翻译错误,仅供参考。如需获取准确内容,请参阅链接中的英语原文或自行翻译。

    您好、

    目前还没有-但很快就会这样做、期待着 PCB 的重新喷出。

    谢谢、

    Iain。

  • 请注意,本文内容源自机器翻译,可能存在语法或其它翻译错误,仅供参考。如需获取准确内容,请参阅链接中的英语原文或自行翻译。

    你好,谢国,

    我最终重新获得了新的 PCB、并进行了一些测试。

    好消息-新设计看起来效率更高、我通过它输出了高达60W (20V @ 3A)的功率、电感器仅达到70摄氏度、这是一个很好的结果、符合我的预期。

    不过、有些奇怪-我仍然看到输出在低负载(低于1A 左右)时超级不稳定、尤其是在零负载时。 在这些低负载条件下、我注意到20V 输出电源轨遍布各个地方、就像我在上面的图形中一样、从10V 跳到21V 跳过任何地方。 但是、我发现在60W 测试期间、当我必须增加 OTGCurrent 寄存器(I2C 地址= 09/08h)以允许更高的输出电流时、通过将该寄存器设置为5A (之前为2A)、可以极大地提高零负载稳定性。  

    我发现这非常奇怪-零负载电压输出稳定性非常糟糕、电流限制为2A、但电流限制为5A 时情况良好。 升压至20V @ 0A 所需的峰值电流是否会接近2A? 您知道这种稳态电流还是峰值电流设置吗? 我在文献中看不到任何东西来解释这种行为-但我很高兴我找到了一个"修复"。

    此外、我仍然观察到、即使将该限值设置为5A、该电路板在低负载时仍会发出声音噪音。 无论 OOA 设置是启用还是禁用都是如此-有什么想法吗?

    谢谢

    Iain。

  • 请注意,本文内容源自机器翻译,可能存在语法或其它翻译错误,仅供参考。如需获取准确内容,请参阅链接中的英语原文或自行翻译。

    您好、Lain、

      感谢您的更新、您是否在发生此跳转时读取了状态寄存器 REG0x21/20的状态? 您能否在轻负载 OTG 模式下提供输出跳转波形和 SW 波形?  

      顺便说一下、除了 VBUS OTG 负载外、什么时候进行此测试?您是否有任何系统负载?  

    此致

    三国

  • 请注意,本文内容源自机器翻译,可能存在语法或其它翻译错误,仅供参考。如需获取准确内容,请参阅链接中的英语原文或自行翻译。

    你好,谢国,

    是的、在放电期间、我定期读取状态寄存器(0x21/20)。 在2A (不稳定输出)和5A (稳定输出)限值下放电期间、我刚刚查看了这些寄存器、这两个限值均为空载实际负载:


    2A:0010 0001 0000 0000

    5A:1010 0001 0000 0000

    因此 OTG 在两个状态读取中都处于活动状态、这很好。 唯一的区别似乎是在5A (稳定)运行期间 AC_STAT 标志被置为有效、而不是2A (不稳定)运行期间被置为有效、这一点我不是很理解-对此有什么想法吗?

    当然、我已经获取了2A 和5A OTG_Current 限值(0x09)的 Votg、SW1和 SW2图、请参阅以下内容:

    和以前一样、您可以看到 Votg 在电流限制设置为2A 时超级不稳定、这对我而言在消耗小电流时毫无意义(注意-当消耗大约500mA 及以上电流时、Votg 开始变得稳定)。

    为了回答您的问题-除了测试中使用的可调虚拟负载之外、OTG 输出上没有其他负载。 "系统"/ uC 全部从单独的 PSU 运行。

    谢谢、

    Iain。

  • 请注意,本文内容源自机器翻译,可能存在语法或其它翻译错误,仅供参考。如需获取准确内容,请参阅链接中的英语原文或自行翻译。

    大家好、

     

    根据 OTG 电流设置为2A 时的波形、VBUS 电压会波动至低于2.45V、即 AC_STAT 触发0阈值。 因此、状态结果是合理的。

     

    我注意到原理图中有两个低侧栅极驱动电容器、该值是多少? 参考 TI EVM 原理图、应该为150pF。

    在原理图中,VSYS 上似乎只有6个陶瓷10uF 输出电容器,我们建议 VSYS 上至少有6*10uF CAP+ 1*47uF POSCAP。 我们建议填充47uF POSCAP、以查看是否有任何改进。

  • 请注意,本文内容源自机器翻译,可能存在语法或其它翻译错误,仅供参考。如需获取准确内容,请参阅链接中的英语原文或自行翻译。

    你好,谢国,

    是的、我明白您的意思。 但我仍然不明白为什么2A 和5A 设置之间的 Votg 波形存在如此大的差异、此时输出电流如此低、并且随着负载电流的增加而稳定。

    是的、这2个电容器是150pF。 我刚刚尝试向 VSYS 中添加47uF、如 EVM 原理图中所示(请注意、此建议不在器件的数据表中、仅在 EVM 中)-但这一点没有什么不同。 我想它可能在高负载时有所帮助、但在零负载或低负载时完全没有差异。

    无论如何、通过将 VOTG 电流设置为5A、这似乎可以解决我遇到的问题、因此现在这是一种权变措施。 尽管、这可能不是最终产品的最佳解决方案、因为这意味着我无法指定特定的 USB-C 功率限制-功率将为100W 或无任何内容!

    谢谢、

    Iain。

  • 请注意,本文内容源自机器翻译,可能存在语法或其它翻译错误,仅供参考。如需获取准确内容,请参阅链接中的英语原文或自行翻译。

    您好、lain、

      根据上面显示的 SW 波形、SW1和 SW2同时抖动非常奇怪。 这非常奇怪。  SW1和 SW2不应同时抖动。

      对于您的应用、3S 电池生成20V VOTG、它应以升压模式运行。 只有 SW1应切换、SW2应固定在电池电压。 您能否帮助确认 Q1-Q4 FET 是否连接到右侧栅极驱动引脚?  

    此致

  • 请注意,本文内容源自机器翻译,可能存在语法或其它翻译错误,仅供参考。如需获取准确内容,请参阅链接中的英语原文或自行翻译。

    你好,谢国,

    是的、我同意、我也很惊讶地看到这一点、这对我来说毫无意义。 但输出在正确的 OTG 设置下似乎正常。 令我担忧的是、我现在无法限制 OTG 电流、这对 USB-C PDO 应用不是很好。

    是的、这是正确的、但出于某种原因、情况并非如此。 我刚刚验证了该设计、我的原理图中的 FET Q4-Q7确实连接到了正确的 HIDRV 和 LODRV 引脚、即这些引脚编号等正确并传递到 PCB 上的封装中。

    根据数据表和推荐应用、这一切对我来说都是正确的。

    您能想到零负载/低负载时出现奇怪行为的任何其他原因吗?

    谢谢、

    Iain。

  • 请注意,本文内容源自机器翻译,可能存在语法或其它翻译错误,仅供参考。如需获取准确内容,请参阅链接中的英语原文或自行翻译。

    您好、Lain、

    了解客户方面存在无法限制 OTG 模式电流的问题。  为了分析问题、我们需要收集正确的波形以进行第一步。  

    我注意到、即使在5A 电流限制设置下、SW1和 SW2也会同时抖动。 您能否确保 SW1和 SW2在正确的位置测量?

    该原理图的另一个潜在问题是输入电流滤波电阻值过高、R7和 R8应为5欧姆而不是5千欧姆。 请参阅下面的 EVM 参考。

    此致  

  • 请注意,本文内容源自机器翻译,可能存在语法或其它翻译错误,仅供参考。如需获取准确内容,请参阅链接中的英语原文或自行翻译。

    你好,谢国,

    很好的发现! 这些5k 电阻显然是错误的、不敢相信我没有发现。 这不是我的原理图设计、但我多次查看过它、没有理由。

    我对这是原因感到尴尬,但用5R 替代这些使一切都好得多。 空载 OTG 电压现在良好且稳定、而且噪声也要安静得多。 我想、对于5kR 和33nF、反馈速度太慢、因此会发生大量振荡。

    电路现在看起来更高效、不像以前那样从电池中汲取巨大的尖峰、好东西。

    对您来说最后一个问题-我注意到、当我现在将 OTG 电流限制设置为2A 时、OTG 输出在达到2A 时完全关闭-这是否是预期行为? 我本以为它只是在2A 时"限制"、而不是完全切断。 这不是一个主要问题、我们可以解决这个问题。

    再次感谢您发现问题、感谢您在整个过程中的耐心等待!

    谢谢、

    Iain。

  • 请注意,本文内容源自机器翻译,可能存在语法或其它翻译错误,仅供参考。如需获取准确内容,请参阅链接中的英语原文或自行翻译。

    您好、Lain、

        很高兴知道它能正常工作:)

        在 OTG 模式下、在达到 IOTG 电流之前、VOTG 环路正常工作、VBUS 在 VOTG (恒定电压)环路上进行调节。 达到 IOTG 电流限值后、IOTG (恒定电流)环路将接管、因为 VBUS 负载需求高于 IOTG、VBUS 将下降、直到它触发 VOTG (OTG_UVP)的85%、如下所示:  触发 OTG_UVP 后、转换器应关断、主机必须清除故障 、然后重新进入 OTG 模式。 您可以检查 REG0x20[0]是否应在转换器关闭后触发。

    此致

    三国

  • 请注意,本文内容源自机器翻译,可能存在语法或其它翻译错误,仅供参考。如需获取准确内容,请参阅链接中的英语原文或自行翻译。

    谢谢你,一切都很有意义,谢谢你对我的总结。

    再次感谢所有的帮助。

    Iain。