请注意,本文内容源自机器翻译,可能存在语法或其它翻译错误,仅供参考。如需获取准确内容,请参阅链接中的英语原文或自行翻译。
器件型号:BQ40Z80 主题中讨论的其他器件: BQSTUDIO
尊敬的 TI 专家:
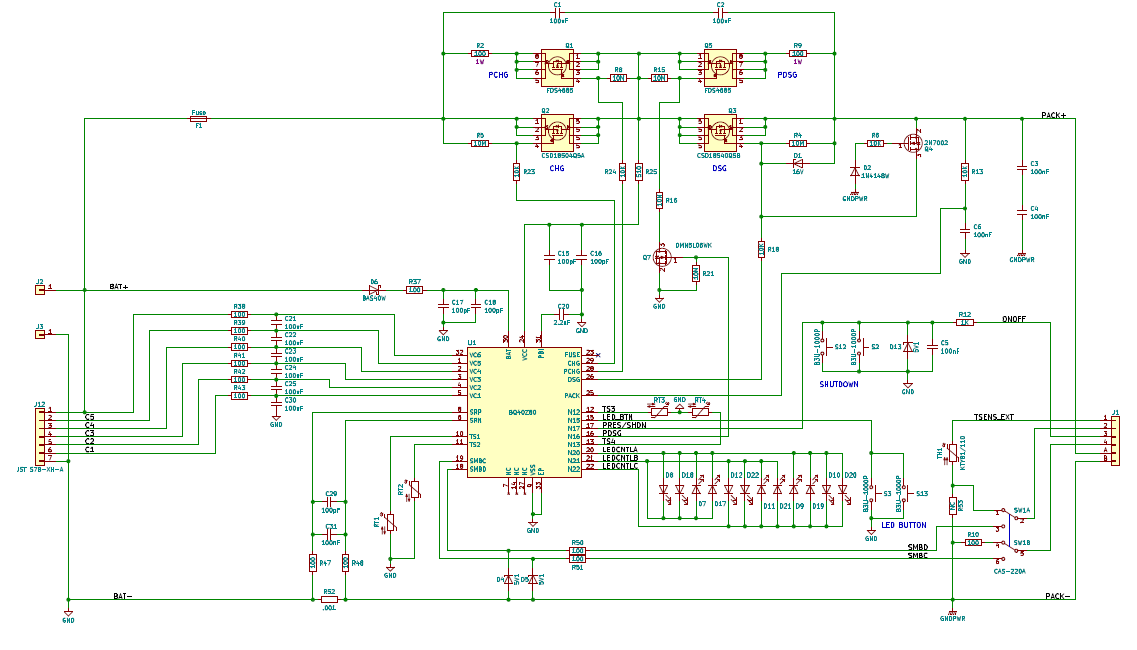
我遇到了充电 FET 驱动故障。 它发生在四个测试板上的两种情况中。
最初电路板运行正常、然后在一些充电/放电周期后、BQ40Z80无法正确驱动 Q2 FET (在 Q2 Vgs 上仅测量1.18V)。 FET 工作正常、因此我认为问题出在芯片上。 我附加了我的方案:它与 bq40z80EVM 版本 A 非常相似。我注意到版本 B 上 R23的值从10K 更改为1K。它能解决这个问题吗? 你有什么建议?
此致
