G'day、
我正在使用 LM5176PWPT 为器件创建12V 电压轨。 我详细介绍了数据表、然后使用 WEBENCH 为我的特定用例最终确定组件选择(我将在下面进行概述、通过 WEBENCH 进行一些小调整)。 我的参数如下:
- 输入电压:6 - 30V
- 输出电压:12V
- 输出电流:最大5A (我在这里添加了一些余量、我不希望实际电流消耗远超过3-4A)
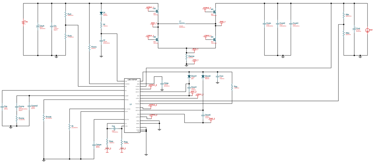
下面是 WEBENCH 原理图;我将在原理图下方添加一些注释、说明我对实际设计所做的任何微小更改。
对 WEBENCH 原理图的更改:
- 我的 Cout 电容器为220uF、而不是270uF
- 所使用的各种电阻器之间存在一些非常微小的差异。 例如、WEBENCH 中的 Rt 为23.2k、我使用的是23.7k。 我不希望这些变化对电路的功能产生重大影响。
下面是 WEBENCH 原理图的预期波形(稳态)、它也应反映我在实践中看到的波形:
问题1: 选择 FB 电阻后、Cout 处的电路输出电压应为12V。 但是、我读取的平均值约为7.1V。
问题2:选择 RT/SYNC 电阻值(23.7k)时、开关频率应约为~360kHZ。 但是、我读取的平均值约为425Hz。
请参阅以下输出的迹线和迹线测量(在 Cout 测得)。
迹线测量:
您可以想象、425Hz 下的220uF Cout 聚合物铝电容器会产生相当大的噪声。 这里很明显有问题、因为工作频率关闭了几个数量级。 我怀疑不正确的输出电压是相关的、这可能是由 FB 信号上的某种偏移引起的?
以前是否观察过这种行为? 我还可以测量、测试等什么来帮助解决此问题? 下面是 LM5176布局的一层截图(这是一个6层电路板);我的主要问题是 AGND 连接布局。 该数据表非常具体地介绍了 AGND 布局、但我的 AGND 直接连接到 LM5176焊盘(下面以红色突出显示)。 这是否会导致足够的干扰来产生上述问题?
下图是评估板、该评估板看起来具有一个 AGND 覆铜、然后在一个点上连接到 GND。 无论如何、我希望在下一版本的设计中进行此更改、我只是想知道这是否是上述问题1和2的原因。
我们非常感谢您的任何意见、指导或帮助! 这个12V 电压轨是我设计的最后一个难题,所以我很乐意把它分类:)

