请注意,本文内容源自机器翻译,可能存在语法或其它翻译错误,仅供参考。如需获取准确内容,请参阅链接中的英语原文或自行翻译。
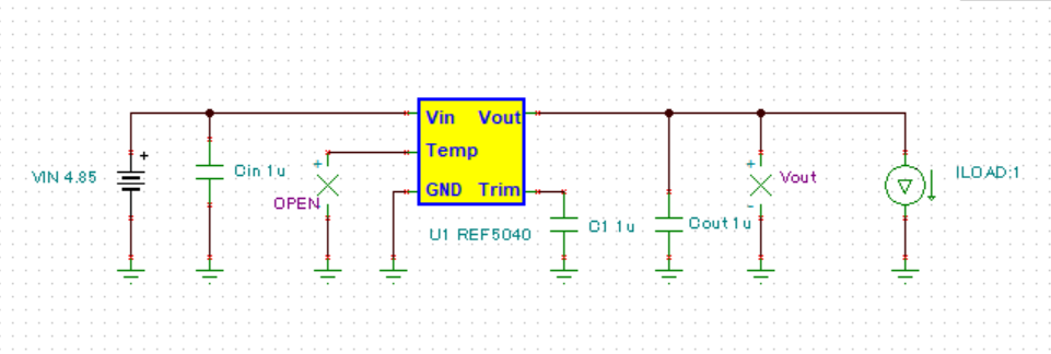
器件型号:REF5040 主题中讨论的其他器件: TINA-TI
你(们)好
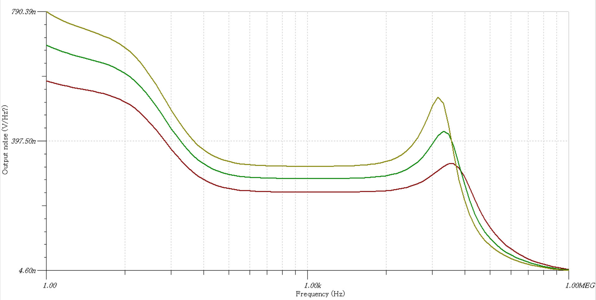
我需要 此器件的 RMS 输出电压噪声数据。
您是否有 RMS 电压噪声与频率间的关系图?
此致。
太泰塔玛
This thread has been locked.
If you have a related question, please click the "Ask a related question" button in the top right corner. The newly created question will be automatically linked to this question.