您好!
我想实施无线电力传输、或者已经实施了无线电力传输、但结果不满意。
我使用"bq5002EVM-648"板作为发送器、使用"bq51013b"作为接收器。 作为线圈、我使用 Würth μ m 的"760308141"。 (我还在两侧测试了"760308110")
如果我对齐两个线圈、那么我可以测量接收器处在1.2V 左右波动的输出电压。 当然、这太低了、我认为我必须调整功率来增加它。
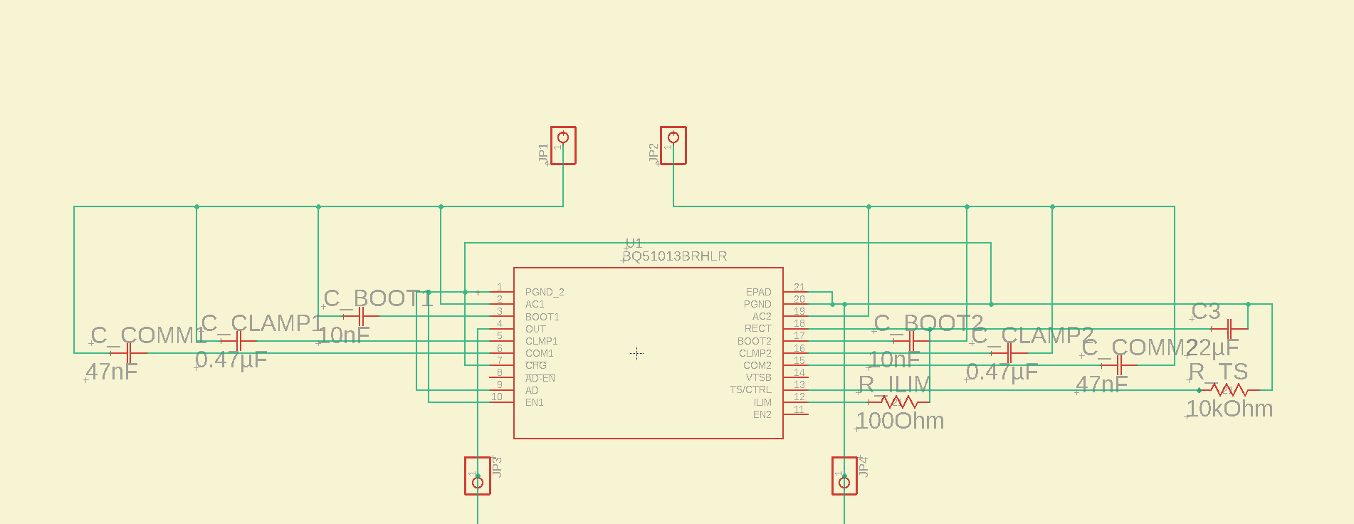
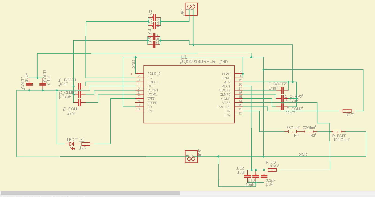
我已经为接收器侧设置了以下电路:
为了获得更高的电压、我必须更改哪些元件? 遗憾的是、数据表没有使我非常聪明、我知道 R_ILIM 会限制输出电流、对吧?
谢谢!
