Other Parts Discussed in Thread: LM3481, BQ25606, TPS61230
请注意,本文内容源自机器翻译,可能存在语法或其它翻译错误,仅供参考。如需获取准确内容,请参阅链接中的英语原文或自行翻译。
器件型号:TPS61230 主题中讨论的其他器件:LM3481、 BQ25606、
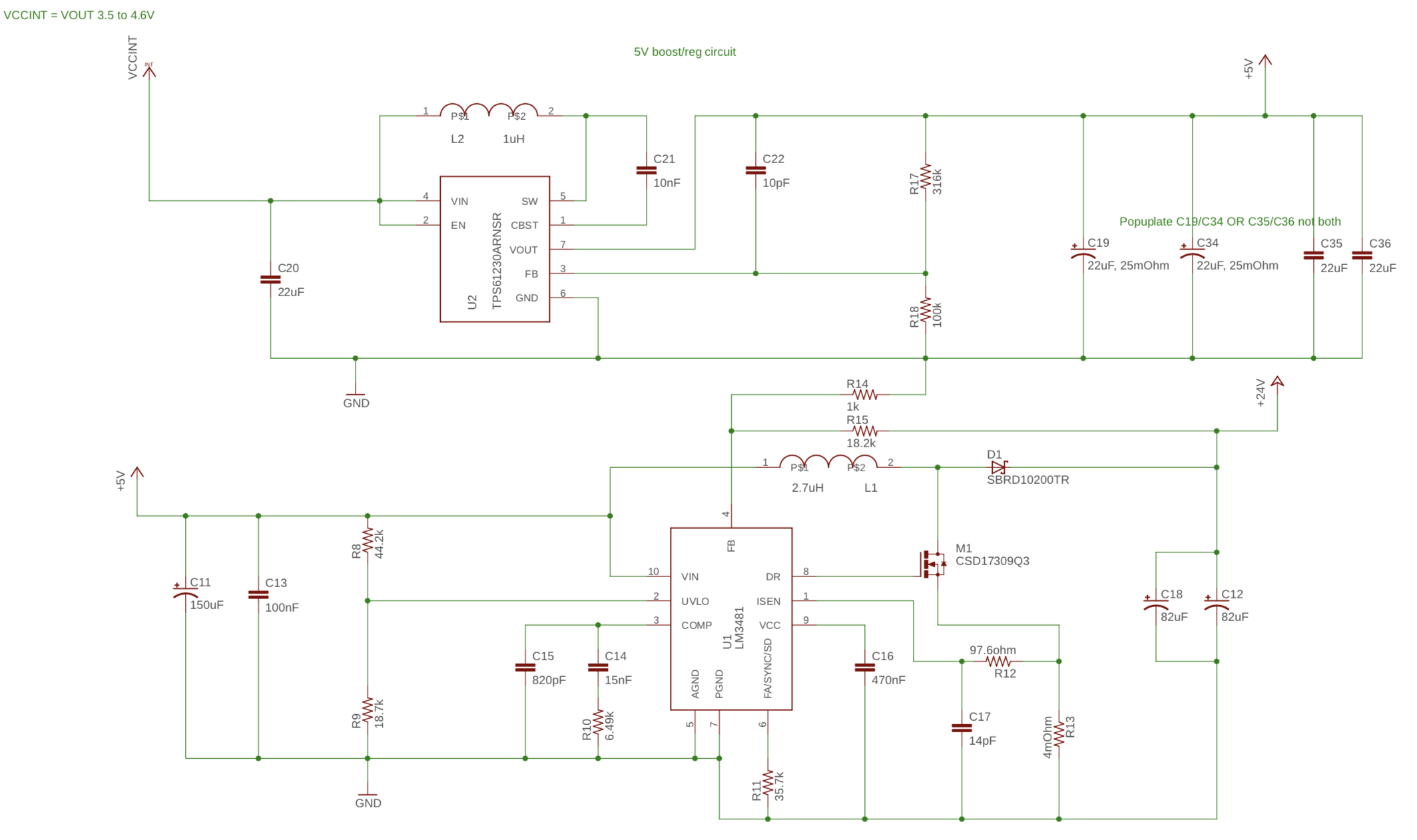
为了保持向后兼容电源和下游电源要求、我们设计了一款新的电源板、它将12V 直流输入接入 BQ25606、以使用锂聚合物电池管理电源/充电。 我们从 BG25606进入 TPS61230、获得5VDC。 然后、我们转到最后一级- LM3481以获得24VDC。 我们遇到的问题是、5V 输出噪声非常大、即使电流消耗很小(<100mA)、也无法保持5V 电压。 我们已经完成了一些测试、LM3481的输出也没有接近24VDC、仅显示10-12VDC 之间。
最初、我们可以在 Webench 设计中要求在5V 和24V 级上使用双输出电容器、并且 PCB 中只使用了单个电容器。 但焊接到更多电容器上并不能解决问题。 我们相信我们有足够的接地平面和屏蔽层等 布线尺寸可能是电流消耗的问题,但不应影响电压和噪声水平....
原理图:

