请注意,本文内容源自机器翻译,可能存在语法或其它翻译错误,仅供参考。如需获取准确内容,请参阅链接中的英语原文或自行翻译。
器件型号:TPS61169 主题中讨论的其他器件: TPS61165
大家好、
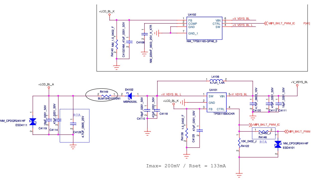
我们在电路板中对 TPS61169和 TPS61165进行联合布局。
TPS61165的效率似乎比 TPS61165好、这种结果是正常的吗?
另随附了我们的原理图、请提供一些提高 TPS61169效率的方法。
谢谢
This thread has been locked.
If you have a related question, please click the "Ask a related question" button in the top right corner. The newly created question will be automatically linked to this question.
Daniel、您好!
有一点奇怪、整体 TPS61169看起来比 TPS61165具有更高的效率、因为它会降低轻负载时的开关频率。 但这两个器件都是非常简单的器件、我们没有太多可用于提高系统级效率的公共资源。 因此,从效率的角度来看,我们只能有一些公域:1. 您可以检查电感器的电阻(它可能具有一些容差、或者您可以交换电感器并再次进行测试)。 2.检查二极管,或者您也可以更换二极管,然后再次测试。 如有任何反馈、请告知我。
此致
肖恩