This thread has been locked.

If you have a related question, please click the "Ask a related question" button in the top right corner. The newly created question will be automatically linked to this question.

[参考译文] BQ25895:BQ25895的寄存器配置正常或不正常。

Guru**** 2457760 points
Other Parts Discussed in Thread: BQ25895

请注意,本文内容源自机器翻译,可能存在语法或其它翻译错误,仅供参考。如需获取准确内容,请参阅链接中的英语原文或自行翻译。

https://e2e.ti.com/support/power-management-group/power-management/f/power-management-forum/601563/bq25895-register-configuration-of-the-bq25895-is-ok-or-not

器件型号:BQ25895

大家好、

我的客户现在正在使用 BQ25895。 输入为5V、输出为4.2V 电池。 充电电流为1.5A。 但系统将在没有电池的情况下重新启动、您有什么建议吗?

请帮您检查寄存器配置吗?

REG00=0x66

 REG07[5、4]=0

REG07[3~0]=0011

REG03[6=1

REG08=0x03

REG0a=0x73

REG00[5~0]=100110

谢谢你。

BR

弗兰克

  • 请注意,本文内容源自机器翻译,可能存在语法或其它翻译错误,仅供参考。如需获取准确内容,请参阅链接中的英语原文或自行翻译。

    弗兰克、

    EN_ILIM 引脚接通。   无论 IINLIM 设置是否为2.0A、ILIM 引脚上的电阻器都会限制输入电流。  每个 ILIM 电阻器的输入电流是否足以为系统供电?

    您能否提供全套寄存器?  

  • 请注意,本文内容源自机器翻译,可能存在语法或其它翻译错误,仅供参考。如需获取准确内容,请参阅链接中的英语原文或自行翻译。

    你(们)好  

    其他寄存器为默认值。

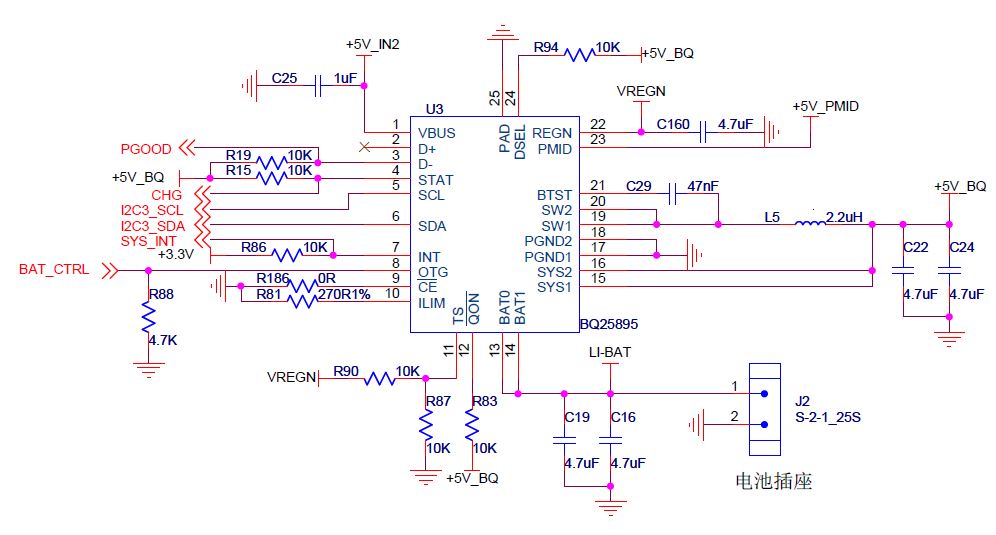
    原理图如下。 谢谢你。

  • 请注意,本文内容源自机器翻译,可能存在语法或其它翻译错误,仅供参考。如需获取准确内容,请参阅链接中的英语原文或自行翻译。
    弗兰克、

    如果 OTG 未被使用、PMID 上的最小电容为8.2uF、如果被使用、最小电容为40uF。 SYS 上的最小电容为20uF。

    当系统重新启动时、充电器是处于主机模式还是独立模式? 添加最小电容后、您的客户能否在系统掉电前后提供显示 VBUS、IBUS、VSYS 和 IBAT 的示波器截图?
  • 请注意,本文内容源自机器翻译,可能存在语法或其它翻译错误,仅供参考。如需获取准确内容,请参阅链接中的英语原文或自行翻译。
    尊敬的 Jeff:

    感谢你的帮助。

    我们需要下面的另一个问题。 当 USB 为4.5V 时、当电池充满电时、电流限制配置为2A。 I2C 电流限制更改为0.5A。(我们没有更改它、因此它本身也发生了变化)。 请帮您检查原因。 系统需要0.7A、因此电池放电0.2A。

    我们还执行另一项测试:当充电进行时、我们移除 USB 并重新插入、电流限制也变为0.5A。 请帮您检查原因。

    谢谢你。
    BR
    弗兰克
  • 请注意,本文内容源自机器翻译,可能存在语法或其它翻译错误,仅供参考。如需获取准确内容,请参阅链接中的英语原文或自行翻译。
    弗兰克、

    当 VBUS 电压为4.5V 时、VINDPM 环路或最大占空比将降低输入电流、以防止 VBUS 进一步折叠、但 IINLIM 寄存器不应自动更改。

    当 D+悬空且 D-上拉为高电平时、我不知道 D+/D-例程将如何设置输入电流限制。 可能会将其设置为500mA。 我将在实验室中检查。 对于最高输入电流限制设置、D+应短接至 D-。
  • 请注意,本文内容源自机器翻译,可能存在语法或其它翻译错误,仅供参考。如需获取准确内容,请参阅链接中的英语原文或自行翻译。

    尊敬的 Jeff:

    您能帮助我立即检查并提供测试结果吗? 谢谢。

    BR

    弗兰克

  • 请注意,本文内容源自机器翻译,可能存在语法或其它翻译错误,仅供参考。如需获取准确内容,请参阅链接中的英语原文或自行翻译。

    弗兰克、

    在 D-上拉为高电平且 D+悬空的情况下、INLIM 设置为在我的 EVM 上电时为500mA。