您好!
我们已经成功使用 BQ24610已有相当长一段时间了、我们遇到了这样一个问题、即当系统插入电源时、货架上几个月的电池组不会充电。
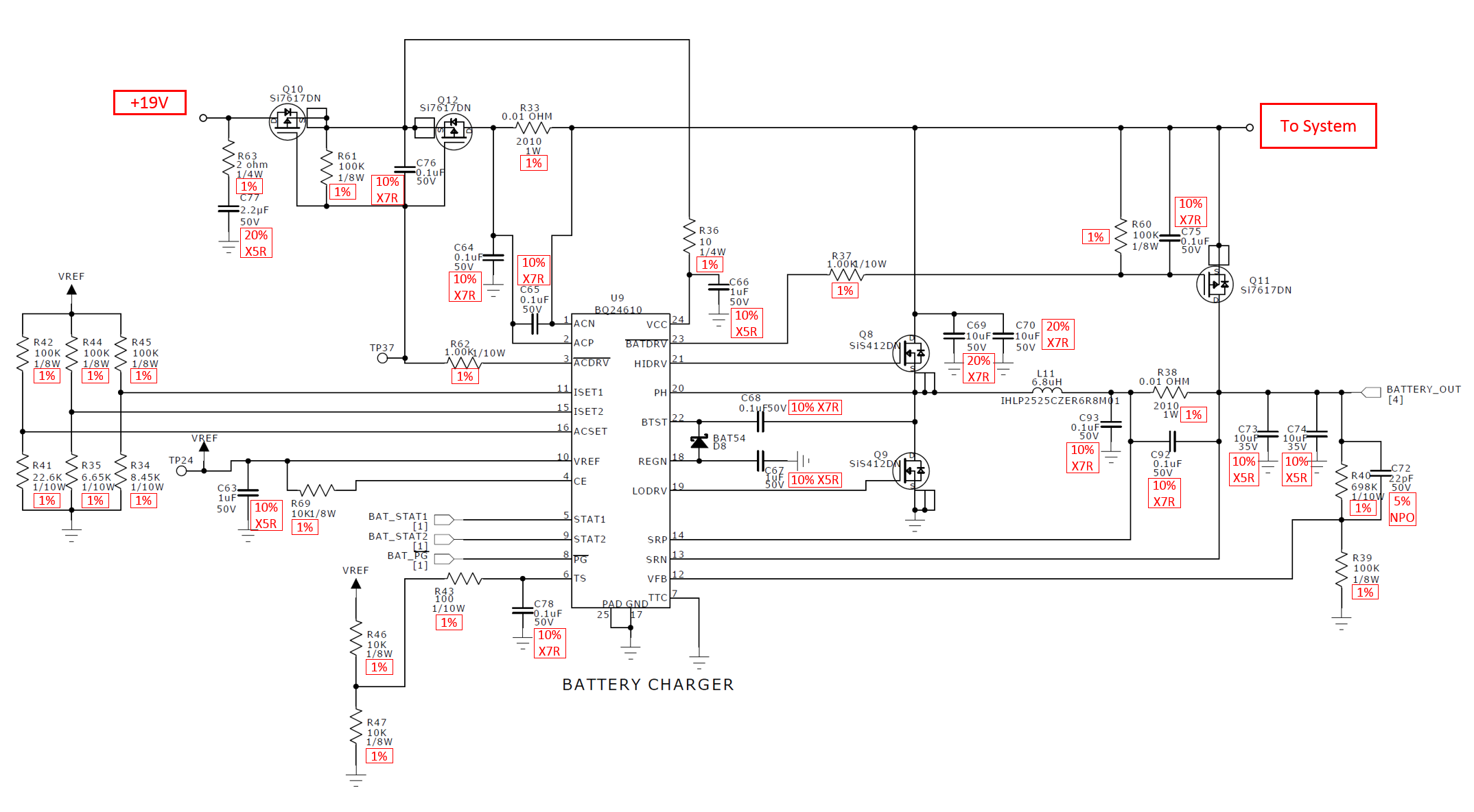
在进行一些故障排除后、我们发现电池充电器报告了充电暂停故障、并且电池组由于过压情况打开了其安全 FET。
事实上、最大充电器电压容差可能与电池组的最小过压容差重叠。
为了缓解未来的过压故障、我们计划为充电器电压使用0.1%电阻器;这应该会使我们低于最小过压阈值。
下图显示了我们的当前充电器配置。
另一个需要注意的问题是、我们发现 TTC 引脚不应接地、以便电池最终可以终止充电。
电池充电器电路还有什么缺失吗? 是否有需要具有更严格容差的器件?
感谢您的任何帮助:)
谢谢!
Jason Christensen



