主题中讨论的其他器件:BQ24610
您好,
下面是 LODRV、HIDRV、PH、BTST,无负载具有大约70mA 的功耗、将 Vin 27V,OUT 12.6/500mA
损坏板 BTST、REGN、LODRV 对地短路、LODRV 中的 FET 也会损坏
我们在 TI 的 EVM 上使用相同的 FET
This thread has been locked.
If you have a related question, please click the "Ask a related question" button in the top right corner. The newly created question will be automatically linked to this question.
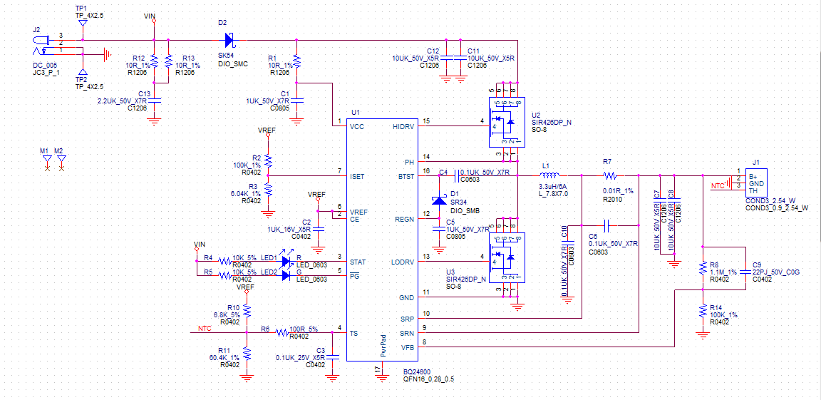
使用 PADS 9.5的源文件、或使用.asc、后者没有完整信息。
e2e.ti.com/.../asc_5F00_BQ24600_5F00_V1.0_5F00_20171101.rare2e.ti.com/.../BQ24600_5F00_V1.0_5F00_20171101.pcb
不确定我是否理解您的问题。 您是否在问为什么 IQ 为70mA? 或者您的电路板为何损坏?
当您是指空载时、您是指未连接电池、也没有其他系统负载由 VIN 供电吗?
您显示的四个波形是什么?
这些波形是否在您认为已损坏的电路板上进行了测试?
当未连接电池时、IC 运行电池检测例程、请参阅数据表电池检测部分。 器件上电后、向 SRN 端子施加8mA 放电电流。 如果电池电压在1秒内降至 LOWV 阈值以下、则放电源将关闭、并且充电器将在低充电电流(125mA)下打开。 如果电池电压在500ms 内升至充电阈值以上、则不存在电池、并且循环重新开始。 因此、有一个125mA (典型值)每1s 运行0.5s。
[引用用户="Jing Zou"]
不确定我是否理解您的问题。 您是否在问为什么 IQ 为70mA? 或者您的电路板为什么会损坏?—所有这些都是、因为我们知道 IC 太热、会导致损坏 
当您是指无负载时、您是指未连接电池、也没有其他系统负载由 VIN 供电吗?—无负载为无电池、提供 VIN 27V (26.2V)
您显示的四个波形是什么?  ——我想我已经用 LODRV HIDRV PH BTST 的 PIN 下达了订单,我们认为 LODRV 不是很好 
这些波形是否在您认为已损坏的电路板上进行了测试?-损坏的波形无法正常工作、我们测试了一个"良好"波形、您可以找到一些 BQ246xx 的热示例、我们不知道如何解决它
当未连接电池时、IC 运行电池检测例程、请参阅数据表电池检测部分。 器件上电后、向 SRN 端子施加8mA 放电电流。 如果电池电压在1秒内降至 LOWV 阈值以下、则放电源将关闭、并且充电器将在低充电电流(125mA)下打开。 如果电池电压在500ms 内升至充电阈值以上、则不存在电池、并且循环重新开始。 因此、有一个125mA (典型值)每1s 运行0.5s。 ——谢谢,我知道8mA 放电电流, 但我们也有65~70mA 的放电电流,在这个问题上,发热是最糟糕的事情,当我们用电池测试充电时,IC 是阻尼。 这是我们的第二个板、相同。 热点问题是我们最大的问题
[/报价]
——
1、该电流始终保持
2、PADS (.PCB)或 Altium Designer (.asc)更好。 它使用 PADS9.5开发
3、"坏"板在没有测试波的情况下损坏、测试条件与第一个说"设置 Vin 27V,OUT 12.6/500mA"的测试条件相同、第二个说是 SCH 说对于27Vin/252VOUT、所有测试条件都没有接触到电池。
此外、
VIN 27V/12.6V OUT 是客户测试、今天我将 R8更改为大约500K、因为同样的条件、即开启、IC 是烟雾抑制器...
相同的经验可以帮助解决、例如吹气问题:
(2)