请注意,本文内容源自机器翻译,可能存在语法或其它翻译错误,仅供参考。如需获取准确内容,请参阅链接中的英语原文或自行翻译。
器件型号:TPS61232 我正在寻找一些建议、以便在 TPS61232上获得更平滑的输出。 固定5V 版本。 电源是具有100uF 陶瓷缓冲器的 LiPo。
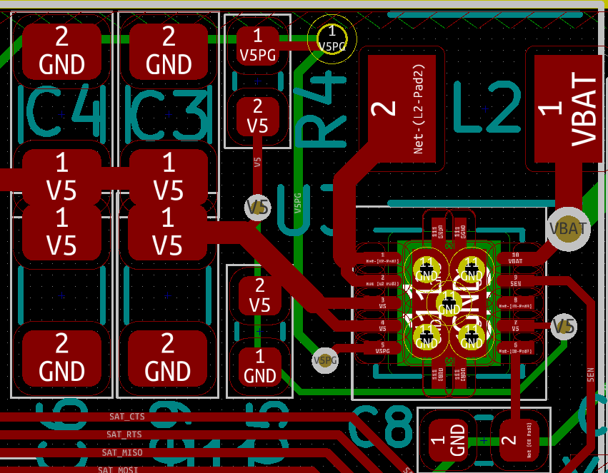
下图显示了我的输出噪声、原理图和布局。
所选电感器为 Wurth 74437324010 (1µH μ H、额定电流5A、最大电流27m Ω)
我的5V 器件需要小于200mV p-p 的电源
我还能做些什么来获得更干净的输出?
