请注意,本文内容源自机器翻译,可能存在语法或其它翻译错误,仅供参考。如需获取准确内容,请参阅链接中的英语原文或自行翻译。
器件型号:BQ25606 您好!
请帮帮我。 我设计了一个使用 bq25606的充电器电路、但它无法正常工作。 它不充电。
当我连接5V 输入而没有电池时、我只能获得2.2V 输出!
当我连接电池时、输出电压大约为3.5V。 电池电压为3.55V。 电池无法充电。
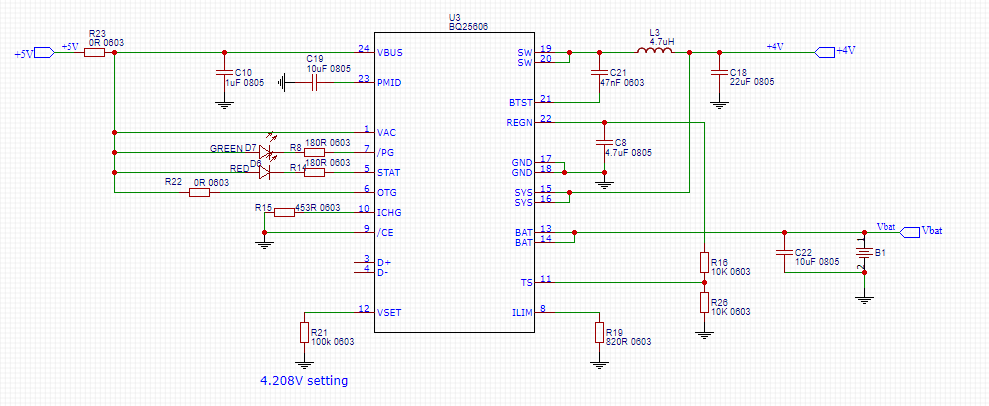
请查看下面的原理图。
我尝试重新焊接 IC 及其相同的行为。
我出了什么问题?
我将其设置为以1A 4.2V 充电。
谢谢!!
Emilija