This thread has been locked.

If you have a related question, please click the "Ask a related question" button in the top right corner. The newly created question will be automatically linked to this question.

[参考译文] TPS65916:SMPSX_SW 没有输出电压

Guru**** 2587365 points
Other Parts Discussed in Thread: TPS65916

请注意,本文内容源自机器翻译,可能存在语法或其它翻译错误,仅供参考。如需获取准确内容,请参阅链接中的英语原文或自行翻译。

https://e2e.ti.com/support/power-management-group/power-management/f/power-management-forum/752346/tps65916-smpsx_sw-has-no-output-voltage

器件型号:TPS65916

尊敬的所有人:

原始输出电压均正常。
当我将 SMPSX_fdbk 连接到电感器并连接到 SMPSX_SW 时、LDO 输出电压变为0、其他电压将出错。

LDO_IN 为3.3V。

我忽略它有没有任何原因吗?

谢谢、

Dan

  • 请注意,本文内容源自机器翻译,可能存在语法或其它翻译错误,仅供参考。如需获取准确内容,请参阅链接中的英语原文或自行翻译。
    Dan、

    您的问题已分配给我们的器件专家。 他应该很快回来。
  • 请注意,本文内容源自机器翻译,可能存在语法或其它翻译错误,仅供参考。如需获取准确内容,请参阅链接中的英语原文或自行翻译。
    Dan、

    您能否共享您正在使用的完整器件型号? 它应以 TPS65916...开头 (后面有一些额外的数字和字母)。

    谢谢、
    纳斯塔莎
  • 请注意,本文内容源自机器翻译,可能存在语法或其它翻译错误,仅供参考。如需获取准确内容,请参阅链接中的英语原文或自行翻译。

    尊敬的 Nastasha:

    我 的完整器件型号是 TPS659162。

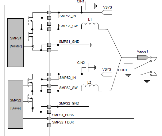
    1.如果不使用 SMPSx_SW、该怎么办?
    2.我参考了上面的电路图、但无法正常工作。 是否缺少任何内容?
    3.如果 SMPSx_IN 和 SMPSx_SW 之间的开关短路、这是否意味着 IC 已损坏? (例如、使用数字仪表测量引脚10和引脚11)

    谢谢、

    Dan

  • 请注意,本文内容源自机器翻译,可能存在语法或其它翻译错误,仅供参考。如需获取准确内容,请参阅链接中的英语原文或自行翻译。
    Dan、

    如果 SMPSx_IN 和 SMPSx_SW 在器件关闭时显示短路、则说明已损坏。

    对于 TPS659162、该器件采用单相运行、因此不应将 SMPS1和 SMPS2输出连接在一起、如上图所示。

    5个 SMPS 电源轨将通过该器件的 OTP 版本自动开启。 因此、所有电压轨都需要在输出端放置所需的电感器和电容器。 它们还必须具有到 SMPS_fdbk 引脚的反馈环路。

    器件开启后、您可以使用 I2C 编程来禁用电源轨。

    谢谢、
    纳斯塔莎
  • 请注意,本文内容源自机器翻译,可能存在语法或其它翻译错误,仅供参考。如需获取准确内容,请参阅链接中的英语原文或自行翻译。

    尊敬的 Nastasha:

    通道1为 VBG。

    通道2为 LDOVRTC。

    通道3是 SMPS5_SW。

    通道4是 SYNCCLKOUT。

    导致此问题的原因是什么?

    谢谢、

    Dan

  • 请注意,本文内容源自机器翻译,可能存在语法或其它翻译错误,仅供参考。如需获取准确内容,请参阅链接中的英语原文或自行翻译。

    Dan、

    您的电容器是否靠近 PMIC? 器件看起来不稳定。 请确保您遵循数据表中的布局建议。 布局示例可在我们的用户指南 http://www.ti.com/lit/pdf/sliu021中找到

    谢谢、

    纳斯塔莎