This thread has been locked.

If you have a related question, please click the "Ask a related question" button in the top right corner. The newly created question will be automatically linked to this question.

[参考译文] BQ25120A:SYS 输出不是1.8V

Guru**** 2470720 points
Other Parts Discussed in Thread: BQ25120A, BQ25120

请注意,本文内容源自机器翻译,可能存在语法或其它翻译错误,仅供参考。如需获取准确内容,请参阅链接中的英语原文或自行翻译。

https://e2e.ti.com/support/power-management-group/power-management/f/power-management-forum/656544/bq25120a-sys-output-is-not-1-8v

器件型号:BQ25120A
主题中讨论的其他器件: BQ25120

大家好、  

我在设计中使用 BQ25120A、我想使用外部微控制器来控制此器件。  

我在设计中观察到

1) 1)该器件的 SYS 输出未显示默认值1.8V。

2) 2) INT 输出 LED (绿色)默认持续亮起。 这是预期行为吗?  

我的设计可能存在什么问题?

我已附上原理图供您参考。 任何帮助都值得高度赞赏、因为这是我项目的优先任务。  

此致

Lakshmikanth

  • 请注意,本文内容源自机器翻译,可能存在语法或其它翻译错误,仅供参考。如需获取准确内容,请参阅链接中的英语原文或自行翻译。

    Lakshmikanth

    您能否上传更高分辨率的原理图图像?  

    我检查了您的 VSYS、看起来不错、但请上传更高的分辨率。  

    谢谢、

    gautham

  • 请注意,本文内容源自机器翻译,可能存在语法或其它翻译错误,仅供参考。如需获取准确内容,请参阅链接中的英语原文或自行翻译。

    您好、Gautham、

    感谢您的回答。 请查找附件。  

    此致

    Lakshmikanth  

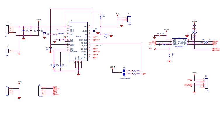
    e2e.ti.com/.../Charging-Dock-Board.pdf

  • 请注意,本文内容源自机器翻译,可能存在语法或其它翻译错误,仅供参考。如需获取准确内容,请参阅链接中的英语原文或自行翻译。
    Lakshmikanth

    感谢您提供原理图。 我发现了这个问题-需要将 I2C 线路上拉至 VSYS。 您将其连接到5V 的方式是一个问题。

    我简要检查了 MCU 上的工作电压、它似乎在1.8V 下工作。 您能否将上拉电阻器连接到 VSYS? 您可能还必须将电源移至 MCU、以免违反 VIL/VIH 条件。

    此致、
    Gautham
  • 请注意,本文内容源自机器翻译,可能存在语法或其它翻译错误,仅供参考。如需获取准确内容,请参阅链接中的英语原文或自行翻译。

    Gautham 您好!

    很抱歉耽误你的回答。 一直忙于其他事情。  

    我想独立测试 BQ25120芯片、而无需将其连接到微控制器。 我已从电路板上移除微控制器部分。  

    但仍然、SYS 输出显示为5V。 看到 BQ25120 EVM 原理图后、我意识到 VINLS 和 PMID 应连接在一起以使芯片脱离运输模式。  

    我也这样做了,但没有成功。 SYS 引脚仍显示5V。 仍然无法为电池充电。  

    有什么想法会是什么问题?

    提前感谢。  

    此致

    Lakshmikanth。  

  • 请注意,本文内容源自机器翻译,可能存在语法或其它翻译错误,仅供参考。如需获取准确内容,请参阅链接中的英语原文或自行翻译。

    Lakshmikanth

    您不应将 PMID 连接到 VINLS 和 SYS。 这会将 PMID 和 SYS 短接在一起。

    您遇到的问题是 R12和 R13上拉至 USB 5V。 请将其删除。 您能否检查 VSYS 是否随 USB 5V 变化? 改变 USB 电压并查看 VSYS 是否发生变化。 这将确认存在短路。  

    此致、

    Gautham