请注意,本文内容源自机器翻译,可能存在语法或其它翻译错误,仅供参考。如需获取准确内容,请参阅链接中的英语原文或自行翻译。
器件型号:TPS51200 :
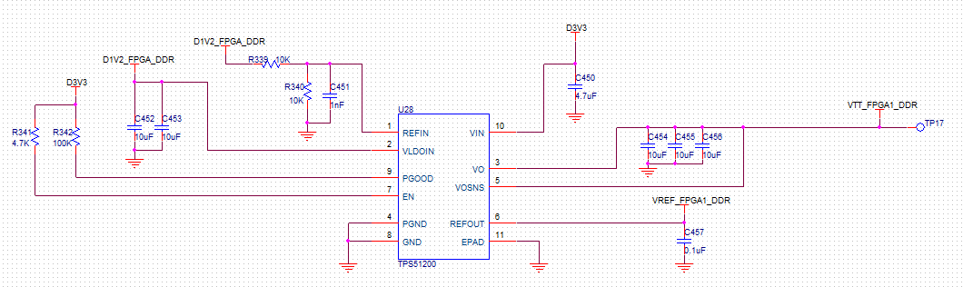
您能帮您检查我的原理图、因为我们的项目处于 PP 状态、我们发现电路板存在问题。
有时、当 REFIN 不是0.6V 时、TPS51200的输出为0。 为什么会发生这种情况?
我们重新焊接 TPS51200、无法处理此问题、然后将 R339和 R340从10K 更新为100K、TPS51200具有输出。
但是、我们将 R339和 R340从100K 更新为10K、TPS51200也具有输出。
设计 太不稳定了。
请 感谢您的帮助!
BR。
祝你好运
