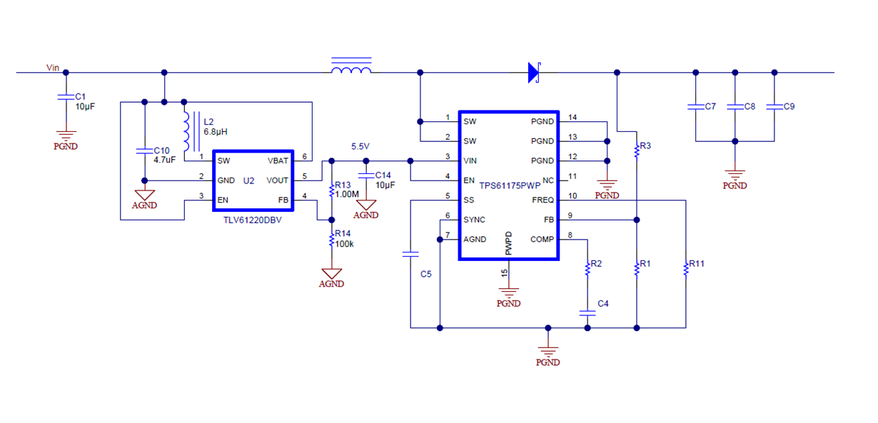
Other Parts Discussed in Thread: TPS61021A, TPS61175, TLV61220
主题中讨论的其他器件: TPS61175、 TLV61220
你好
当 TPS61021A 在 重负载时处于 PWM 模式时、开关频率为2MHz。
因此, 当它在轻负载时处于 PFM 模式时,开关频率的值是多少?
因为我们在 FM&AM 无线电扬声器中使用它,所以规格: 1.2V 至3.3V/0.1A。
AM 是频段 : 520KHz~1710KHz, 我想确认 TPS61021A 的开关频率与 AM 无线电的频段之间存在干扰。

