This thread has been locked.

If you have a related question, please click the "Ask a related question" button in the top right corner. The newly created question will be automatically linked to this question.

[参考译文] LMR14030-Q1:低压降电压条件

Guru**** 2605855 points
Other Parts Discussed in Thread: LMR14030-Q1, LMR14030

请注意,本文内容源自机器翻译,可能存在语法或其它翻译错误,仅供参考。如需获取准确内容,请参阅链接中的英语原文或自行翻译。

https://e2e.ti.com/support/power-management-group/power-management/f/power-management-forum/640617/lmr14030-q1-low-dropout-voltage-condition

器件型号:LMR14030-Q1
主题中讨论的其他器件: LMR14030

您好!

我的客户正在考虑使用 LMR14030-Q1。

它们的用途如下所示为低压降电压条件。

VIN=10.8V (最小值)~Ω、Vout=10V、FSW=400kHz、Iout=1.5A

在低压降电压条件下设计外部组件时、是否存在任何注意事项?

此致、

Kuramochi

  • 请注意,本文内容源自机器翻译,可能存在语法或其它翻译错误,仅供参考。如需获取准确内容,请参阅链接中的英语原文或自行翻译。
    您好、Kuramochi、
    在数据表第6页的 EC 表中、fsw=200kHz 时的 Dmax 为97%(典型值)。 在 fsw=400kHz 时、我们可以得到最大值为94%(典型值)。 (TOFF_MIN 时间固定)
    对于您的应用,VIN 10.8V、VOUT 10V、占空比需要~92.6%。 裕度很小。
    您的应用需要注意一个潜在风险。
    对于非同步降压、当 VIN-VOUT 接近轻负载时、降压将进入"LDO 模式"(无需打开高侧 MOSFET 的电源)。 请查看应用手册。 "改进低压降运行的方法"
    www.ti.com/.../slva547a.pdf
  • 请注意,本文内容源自机器翻译,可能存在语法或其它翻译错误,仅供参考。如需获取准确内容,请参阅链接中的英语原文或自行翻译。

    您好、JASon-San、

    感谢您的回答。

    我还有一个问题。

    是否采用 LDO 模式 LMR14030-Q1?

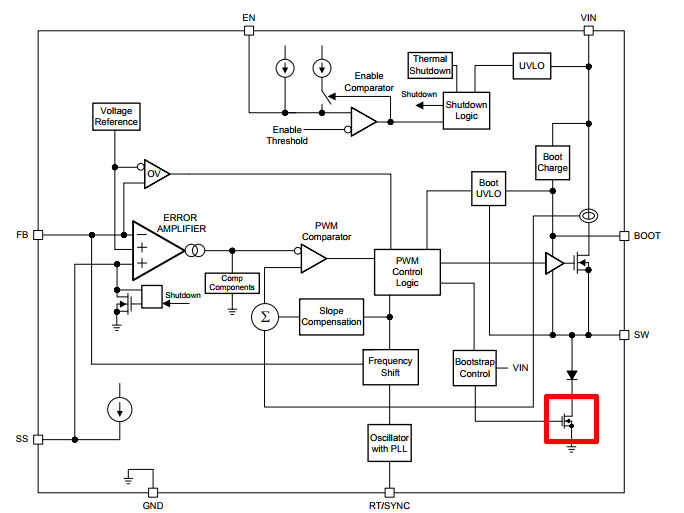
    我知道它未应用、因为 LMR14030具有低侧 FET 来为引导电容器充电。

    此致、

    Kuramochi

  • 请注意,本文内容源自机器翻译,可能存在语法或其它翻译错误,仅供参考。如需获取准确内容,请参阅链接中的英语原文或自行翻译。
    您好!

    小型低侧 FET 专用于 Cboot 刷新、因此高侧 FET 可保持以尽可能大的占空比驱动。 如果没有该 FET、输出将产生很大的纹波。
  • 请注意,本文内容源自机器翻译,可能存在语法或其它翻译错误,仅供参考。如需获取准确内容,请参阅链接中的英语原文或自行翻译。

    陈圣

    LMR14030是否进入"LDO 模式"?
    我理解它不会进入、因为低侧 FET 会对引导电容器重新充电。
    正确吗?

    此致、
    Kuramochi

  • 请注意,本文内容源自机器翻译,可能存在语法或其它翻译错误,仅供参考。如需获取准确内容,请参阅链接中的英语原文或自行翻译。
    您好!

    我们将其称为"低压降模式"、而不是 LMR14030数据表中的 LDO 模式、通常降压稳压器的高侧 FET 无法像实际 LDO 那样以线性传导模式工作。 我认为 LDO 模式意味着占空比非常接近100%。
  • 请注意,本文内容源自机器翻译,可能存在语法或其它翻译错误,仅供参考。如需获取准确内容,请参阅链接中的英语原文或自行翻译。
    Andy San、

    感谢你的答复。

    >通常,降压稳压器的高侧 FET 不能像实际 LDO 那样以线性传导模式工作。
    是的、我明白了。

    我很注意遵循 Jason San 的评论。
    >对于非同步降压,当 VIN-VOUT 接近且轻负载时,降压将进入“LDO 模式”(无需打开高侧 MOSFET 的电源)。
    >请查看应用手册。 "改进低压降运行的方法"

    我认为上述评论不适用于 LMR14030、因为它具有用于充电的低侧 FET。
    正确吗?

    此致、
    Kuramochi