您好!
我一直在从事一项使用 BQ24105为3S 11.1V 锂聚合物电池组充电的设计。 充电本身运行良好、但即使在我移除充电器输入后、BQ24105仍保持通电状态。
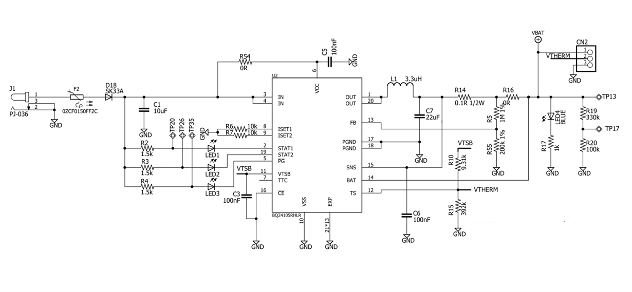
电池充电电路原理图:
我如何测试电路:
- 已连接电池组、LED4已打开(正常)。 电池组未连接负载。
- 已将~13.5V 充电器输入连接至连接器 J1。 LED1 (STAT)和 LED3 (PG)都打开(正常、正在充电)。
- 电池充电大约30秒后、我拔下了13.5V 输入。 电池组电压为12.3V、但充电器的 IN 和 VCC 引脚测量值为12.8V、即使充电器不应通电、LED1和 LED3仍处于开启状态。
IN 和 VCC 引脚应该为高阻抗、或者在充电器输入断开时可能为0V、我想是吗?
此外、我不确定主电感器/电容器环路是否形成某种升压转换器、并使12.3V 电池电压以某种方式在充电器的输入端产生12.8V 电压、或者12.8V 与13.5V 输入端有更多关系。
我尝试通过电阻器对10uF 输入电容器(C10)放电、但 IN/VCC 引脚保持在12.8V、BQ24105/LED1/LED2从电池汲取的电流为~20mA。
BQ24105的这种正常行为是否正常? 根据数据表、当充电器输入被移除时、我没有看到任何显示应该像这样为芯片供电的迹象。 我们非常感谢您的任何帮助。









