请注意,本文内容源自机器翻译,可能存在语法或其它翻译错误,仅供参考。如需获取准确内容,请参阅链接中的英语原文或自行翻译。
器件型号:TPS4H000-Q1 您好!
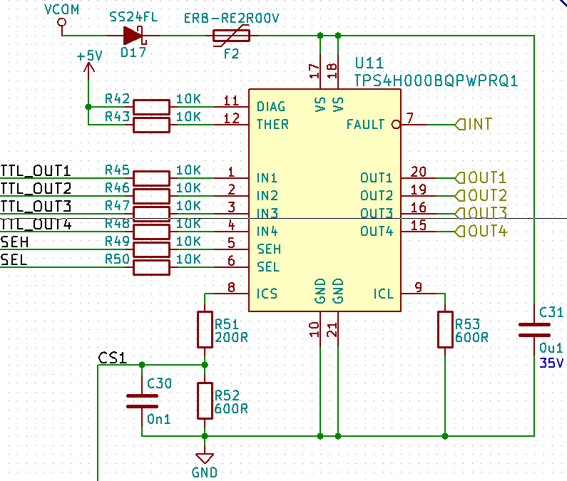
在我的设计中、我需要400mA 的电流限制值。 按照数据表中的公式、RCL =(VCL (TH)* K (CL))/Iout、我需要 RCL = 600欧姆(请参阅下面的设计)。 但是、我的3个原型 PCB 上的电流限制在500-500mA 之间。 这超过了数据表中额定的±15%精度。 我做了些什么?
此外,我注意到 VCL (th):设计指定的值的注释,不受生产测试的影响。 它应该意味着什么? 该值会在每个 IC 之间发生变化?
感谢您的帮助、Mathieu。
