请注意,本文内容源自机器翻译,可能存在语法或其它翻译错误,仅供参考。如需获取准确内容,请参阅链接中的英语原文或自行翻译。
器件型号:TPS2H160-Q1 尊敬的 TI 团队:
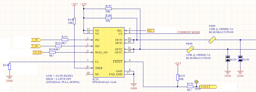
我目前正在 电源应用中使用 TPS2H160-Q1版本 B (具有电流感应功能)。 请参阅下面的原理图:
但是、我无法实现数据表中规定的+-15%精度的电流限制。 我已经测试了5个器件、精度在25-30%之间。 这些电路由 TTi 台式电源和设置为恒定电流模式的 TTi 电子负载供电。
我已阅读过有关这些部件电流限制精度的先前文章、并注意到对电子负载的评论。 因此、我使用了电流探头来监测负载电流、并调整了瞬态负载的压摆率、以确保其不超过所需的负载电流、这可能使器件在较低的负载电流下跳闸。 我还看到固定负载电阻器的精度类似。 在250mA 至2.5A 的所有负载值范围内、我看到这种精度(25%- 30%)。
对我的电路或数据表中所述的精度有什么看法? TI 的任何人都可以尝试设置此设置并发布一些结果/图片/视频吗?
谢谢
Tim
