This thread has been locked.

If you have a related question, please click the "Ask a related question" button in the top right corner. The newly created question will be automatically linked to this question.

[参考译文] Ucc28950:使用电阻器电容器和辅助绕组的主控制器的启动电路和直流偏置

Guru**** 2609285 points
Other Parts Discussed in Thread: UCC28950

请注意,本文内容源自机器翻译,可能存在语法或其它翻译错误,仅供参考。如需获取准确内容,请参阅链接中的英语原文或自行翻译。

https://e2e.ti.com/support/power-management-group/power-management/f/power-management-forum/652867/ucc28950-startup-circuit-and-dc-bias-for-main-controller-using-resistor-capacitor-and-auxiliary-winding

器件型号:UCC28950

你好

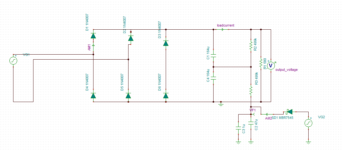
我正在尝试仿真主控制器的启动电路和直流偏置。  42uf 的电容器 C2通过两个499k 的串联电阻器进行充电、就像文档 slur800中给出的那样。 辅助绕组由配置为延迟脉冲波形(12.55V 幅度)的 VG2进行仿真。 仅考虑仅使用一个二极管(MBR7545)作为半波整流、脉冲才处于正半波。 主直流总线是三相整流器的输出。 用于偏置主控制器的 C2电容器电压将稳定在45V。该电压需要稳定在12V  

那么、我缺少什么呢?   

我附加了 TSM 文件 e2e.ti.com/.../5432.TWO_5F00_LINE_5F00_with_5F00_auxillary_5F00_power.TSC

  e2e.ti.com/.../8865.slur800.pdfTHANKS

Samrat

  • 请注意,本文内容源自机器翻译,可能存在语法或其它翻译错误,仅供参考。如需获取准确内容,请参阅链接中的英语原文或自行翻译。
    Samrat、您好!

    您可以尝试添加一个与 C2并联的电阻器
  • 请注意,本文内容源自机器翻译,可能存在语法或其它翻译错误,仅供参考。如需获取准确内容,请参阅链接中的英语原文或自行翻译。
    你好、David
    请详细说明一下吗? 您是说我没有加载?
    但这将如何影响呢?
    谢谢
    Samrat
  • 请注意,本文内容源自机器翻译,可能存在语法或其它翻译错误,仅供参考。如需获取准确内容,请参阅链接中的英语原文或自行翻译。
    您好、Samrat、

    您需要在 C2上施加负载、以模拟 UCC28950在正常运行期间将消耗的电流。 这会将 C2上的电压钳制到二极管的 VG2-VF。

    此致

    Peter