请注意,本文内容源自机器翻译,可能存在语法或其它翻译错误,仅供参考。如需获取准确内容,请参阅链接中的英语原文或自行翻译。
器件型号:UCC28084 大家好、
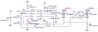
我的客户在他们的充电桩项目中使用我们的 UCC28084、但他们发现 UCC28084的输出不对称、例如、对于130KHz 开关频率、OUTA 为4us 脉宽、OUTB 为3.2us 脉宽、下面是您检查的原理图: 
您对此问题有什么想法吗? 感谢您提供快速反馈、非常感谢!
此致、
Sulyn
This thread has been locked.
If you have a related question, please click the "Ask a related question" button in the top right corner. The newly created question will be automatically linked to this question.
大家好、
我的客户在他们的充电桩项目中使用我们的 UCC28084、但他们发现 UCC28084的输出不对称、例如、对于130KHz 开关频率、OUTA 为4us 脉宽、OUTB 为3.2us 脉宽、下面是您检查的原理图: 
您对此问题有什么想法吗? 感谢您提供快速反馈、非常感谢!
此致、
Sulyn