请注意,本文内容源自机器翻译,可能存在语法或其它翻译错误,仅供参考。如需获取准确内容,请参阅链接中的英语原文或自行翻译。
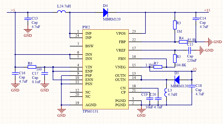
器件型号:TPS65131 Team 大家好、我设计了使用 IC TPS65131 的双电源、以5V 输入提供+15V 和-15V 电压。
电阻、电容和电感的值根据数据表进行选择。
当我为具有稳定电压源的电路提供+5V 电源时、输入 电压降至2.3V、VOPS 为+10V、VNEG 为-2V、VFBN 为+0.8V、VREF 为1.0V
我尝试找出原因、因此我取出 电感 L2、L3。 基准 电压的值是正常的。
请告诉我设计中所需的更改/更新、以便获得+15V 的正电压和-15V 的负电压。
非常感谢您在这方面的帮助。 谢谢你。
