This thread has been locked.

If you have a related question, please click the "Ask a related question" button in the top right corner. The newly created question will be automatically linked to this question.

[参考译文] BQ25895:如何在不需要时配置 D+ D-

Guru**** 2523030 points
Other Parts Discussed in Thread: BQ25895

请注意,本文内容源自机器翻译,可能存在语法或其它翻译错误,仅供参考。如需获取准确内容,请参阅链接中的英语原文或自行翻译。

https://e2e.ti.com/support/power-management-group/power-management/f/power-management-forum/737941/bq25895-how-to-configure-d-d--if-they-are-not-needed

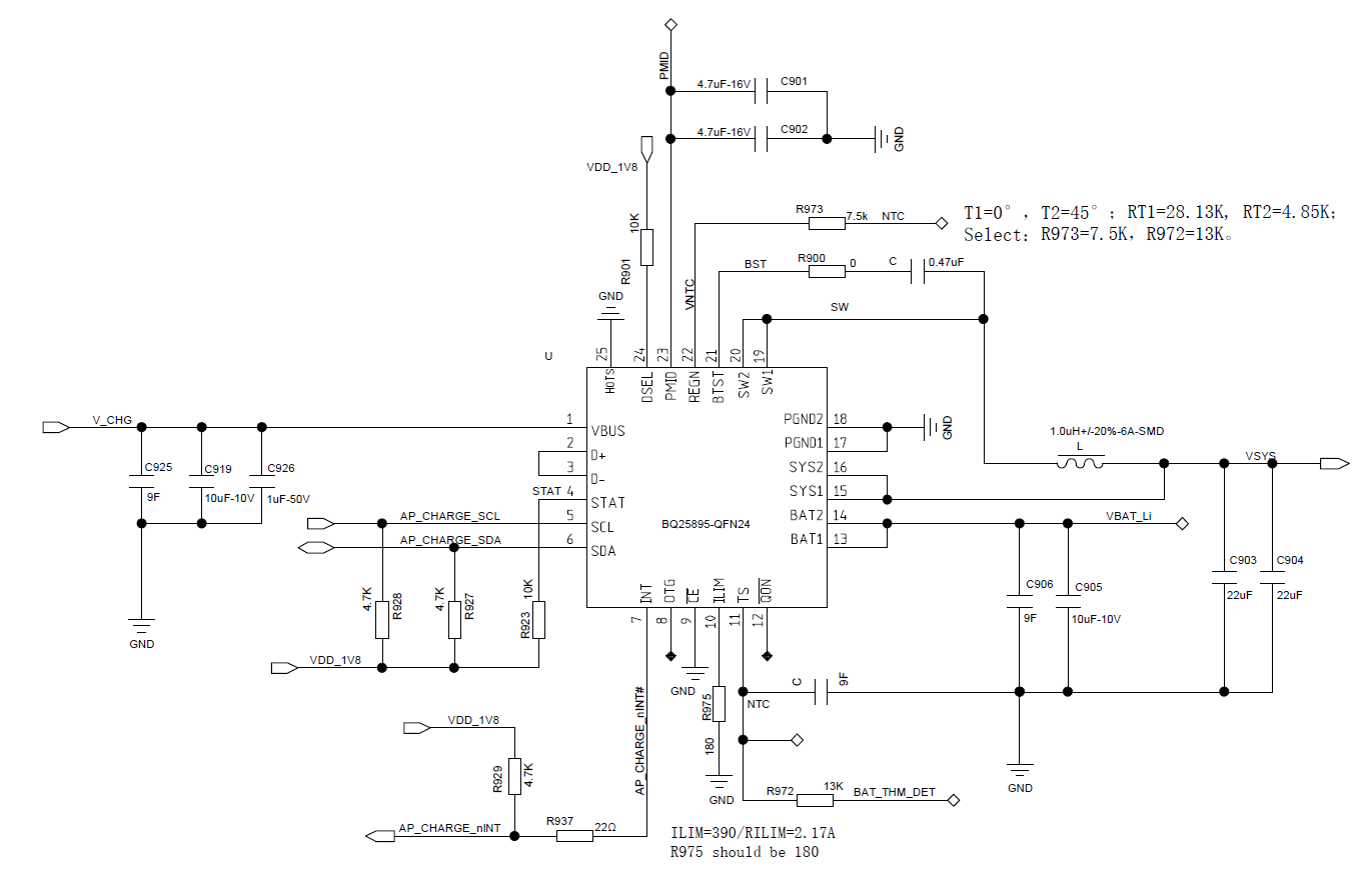
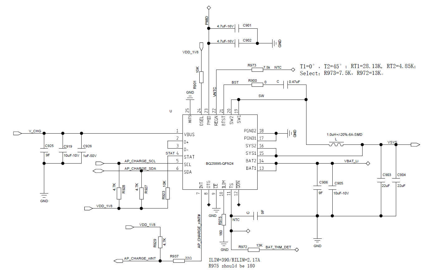
器件型号:BQ25895

您好!

我的客户正在使用 BQ25895、因为放电电流可能高达9A。

充电电流仅需2A@5V。

下面的原理图是否正常? 尤其是 D+ D-。

  • 请注意,本文内容源自机器翻译,可能存在语法或其它翻译错误,仅供参考。如需获取准确内容,请参阅链接中的英语原文或自行翻译。
    Howard、

    D+和 D-应短接、以便 ILIM 引脚电阻器控制输入电流限制。