This thread has been locked.

If you have a related question, please click the "Ask a related question" button in the top right corner. The newly created question will be automatically linked to this question.

[参考译文] BQ24195:当没有 Vin 且手机连接到 PMID 引脚时、PMID 电压降至4.85V

Guru**** 2521070 points
Other Parts Discussed in Thread: BQ24195, BQ24190, BQ24195L

请注意,本文内容源自机器翻译,可能存在语法或其它翻译错误,仅供参考。如需获取准确内容,请参阅链接中的英语原文或自行翻译。

https://e2e.ti.com/support/power-management-group/power-management/f/power-management-forum/712209/bq24195-pmid-voltage-drop-to-4-85v-when-there-is-no-vin-and-mobile-phone-connected-to-pmid-pin

器件型号:BQ24195
主题中讨论的其他器件: BQ24190

您好!

使用 BQ24195构建移动电源解决方案。

当没有 Vin 且手机连接到 PMID 引脚时、PMID 电压降至4.85V。

这是正常的吗?  

如果不是、我可以通过什么方式解决此问题?

请告诉我。

此致、

Nicky

  • 请注意,本文内容源自机器翻译,可能存在语法或其它翻译错误,仅供参考。如需获取准确内容,请参阅链接中的英语原文或自行翻译。
    嗨、Nicky、

    您的手机尝试从充电器输出(I_PMID)汲取多少电流?

    如果充电器过载超过2.1A 的最大值、它可以处理 PMID 故障、则输出电压可能会开始下降。 按顺序、大多数现代移动电话的内部充电 IC 都具有保护功能、可通过限制从输入源汲取的电流来调节输入电压(在本例中为 BQ24190的 V_PMID)、从而调节至特定电压。

    最后、您在哪里测量该电压? 您是否直接在 BQ24190的 PMID 引脚进行测量?


    此致、
    Joel H
  • 请注意,本文内容源自机器翻译,可能存在语法或其它翻译错误,仅供参考。如需获取准确内容,请参阅链接中的英语原文或自行翻译。

    您好、Joel、

    充电电流(I-PMID)为0.68A、

    在连接到 PMID 引脚的电容器上测量的电压。

    在相同条件下使用 BQ24195EVM 进行测试、PMID 电压为5V、充电电流为1.27A。

    随附的原理图。 请参阅。

    此致

    Nicky

    e2e.ti.com/.../battery_5F00_charger.pdf

  • 请注意,本文内容源自机器翻译,可能存在语法或其它翻译错误,仅供参考。如需获取准确内容,请参阅链接中的英语原文或自行翻译。
    嗨、Nicky、

    我在这里感到困惑。 您有充电电流、但未在 VIN 处施加输入?

    我还想知道您的电池电压是多少(在充电器的 BAT 引脚上测量)。


    此致、
    Joel H
  • 请注意,本文内容源自机器翻译,可能存在语法或其它翻译错误,仅供参考。如需获取准确内容,请参阅链接中的英语原文或自行翻译。
    您好、Joel、

    应用是移动电源、充电电流意味着此时 PMID 输出电流。
    问题是当这个应用作为移动电源工作时 PMID 压降。 (BQ24195无输入电压、PMID 引脚用作输出。)
    此时、电池电压(BAT 引脚电压)约为4.2V。

    此致、
    Nicky
  • 请注意,本文内容源自机器翻译,可能存在语法或其它翻译错误,仅供参考。如需获取准确内容,请参阅链接中的英语原文或自行翻译。

    嗨、Nicky、

    我返回并再次查看了您的原理图、注意到 Q6与我们的建议方向相反。

    该体二极管面向输入节点、同时还上拉 Q3的栅极以将 OTG 驱动为低电平。  

    您能否删除 Q6并查看 OTG 功能是否已更正?

    此致、

    Joel H

  • 请注意,本文内容源自机器翻译,可能存在语法或其它翻译错误,仅供参考。如需获取准确内容,请参阅链接中的英语原文或自行翻译。
    您好、Joel、

    已经注意到 Q6方向并将其更改、但尚未应用于原理图中。
    是否有任何其他遗漏器件?

    此致、
    Nicky
  • 请注意,本文内容源自机器翻译,可能存在语法或其它翻译错误,仅供参考。如需获取准确内容,请参阅链接中的英语原文或自行翻译。

    嗨、Nicky、

    不是我能看到的、但我会从这个开始。 我建议从您的电流测试板上移除 Q6、看看这是否允许 OTG 正确调节。

    此致、

    Joel H

  • 请注意,本文内容源自机器翻译,可能存在语法或其它翻译错误,仅供参考。如需获取准确内容,请参阅链接中的英语原文或自行翻译。
    您好、Joel、

    在没有 Q6的情况下测试、但结果相同。
    还有其他问题需要检查吗?

    此致、
    Nicky
  • 请注意,本文内容源自机器翻译,可能存在语法或其它翻译错误,仅供参考。如需获取准确内容,请参阅链接中的英语原文或自行翻译。
    嗨、Nicky、

    很抱歉我迟到了。 我上周出差。

    如果没有 Q6、您是否验证了 OTG 引脚是否为高电平? 我们还能看一下寄存器设置吗?


    此致、
    Joel H
  • 请注意,本文内容源自机器翻译,可能存在语法或其它翻译错误,仅供参考。如需获取准确内容,请参阅链接中的英语原文或自行翻译。
    您好、Joel、

    OTG 引脚为高电平。

    和寄存器设置如下所示。

    寄存器 设置
    00 34
    01 21.
    02 C4
    03 01
    04 B2.
    05 00
    07 C3

    此致、
    Nicky
  • 请注意,本文内容源自机器翻译,可能存在语法或其它翻译错误,仅供参考。如需获取准确内容,请参阅链接中的英语原文或自行翻译。

    嗨、Nicky、

    您还能提供寄存器06、08和09的读数吗?

    我还返回查看了您的初始帖子信息、并看到使用手机进行测试时就会出现这种情况。

    我从来没有问过充电器没有负载时电压是多少? 此外、您能否测试这是否会产生标准的电子负载并缓慢升高电流、然后查看您是否看到相同的行为? 您还可以使用电阻器盒。  

    大多数手机都配备了内部充电器、该充电器具有一些输入电压调节或输入电流限制功能。 对于我们来说、它称为 VINDPM 或 IINDPM、而其他供应商可能具有不同的名称。  

    无论采用哪种方式、此功能都允许手机中的充电器使用尽可能多的输入功率、使其达到这些特定限制的下限(电压)或上限(电流)。  

    此致、

    Joel H

  • 请注意,本文内容源自机器翻译,可能存在语法或其它翻译错误,仅供参考。如需获取准确内容,请参阅链接中的英语原文或自行翻译。
    您好、Joel、

    请参阅以下寄存器设置。

    寄存器 设置
    00 34
    01 21.
    02 C4
    03 01
    04 B2.
    05 00
    06 00
    07 C3
    08 C0
    09. 90
    0a 23

    此致、
    Nicky
  • 请注意,本文内容源自机器翻译,可能存在语法或其它翻译错误,仅供参考。如需获取准确内容,请参阅链接中的英语原文或自行翻译。
    嗨、Nicky、

    在 OTG 模式下、您是否始终看到 REG09报告该值?

    此外、您是否能够在上述条件下测试充电器?


    此致、
    Joel H
  • 请注意,本文内容源自机器翻译,可能存在语法或其它翻译错误,仅供参考。如需获取准确内容,请参阅链接中的英语原文或自行翻译。
    您好、Joel、

    在 OTG 模式下、REG09值始终为00。

    无法如您所述进行测试、因为没有电子负载。

    EVM 和客户电路板的测试结果不同。 因此、客户希望了解 EVM 和客户电路板之间的区别。 以及出现这种不同症状的原因。

    您能否重新检查所附的原理图、让我知道 EVM 电路和该原理图之间有何不同?

    此致、
    Nicky
  • 请注意,本文内容源自机器翻译,可能存在语法或其它翻译错误,仅供参考。如需获取准确内容,请参阅链接中的英语原文或自行翻译。
    嗨、Nicky、

    对于上述测试之一、即使没有电子负载、也只需检查 PMID 的空载输出电压即可查看充电器是否在空载条件下正确调节。

    您还在上面提到、在 OTG 模式期间、REG09始终为00、但您之前的响应显示 REG09 = 90。 我正在尝试了解两个寄存器状态之间的差异。

    我还想再次确认、您已物理移除该测试的 Q6 FET、以便充电器的 VBUS 引脚与原理图上来自 J1的输入断开连接?

    最后、我应该在前面提出这些问题、但我们可以得到您的系统运行中的一些波形吗? 具体而言、我希望在以下几种情况下看到 V_PMID、V_SW、V_SYS 以及可能的 I_PMID:
    1) 1)稳态空载条件
    2) 2)插入负载的瞬态事件
    3) 3)稳态负载条件



    此致。
    Joel H
  • 请注意,本文内容源自机器翻译,可能存在语法或其它翻译错误,仅供参考。如需获取准确内容,请参阅链接中的英语原文或自行翻译。

    您好、Joel、

     1、空载时 PMID 电压为5.1V。  

    2. 当电话充电时,reg 09的值从09更改为00  

    3. 在移除 Q6 FET 后进行了测试。

    4、所附为测得的波形。

    此致、

    Nicky

    e2e.ti.com/.../1602.Waveform.zip

  • 请注意,本文内容源自机器翻译,可能存在语法或其它翻译错误,仅供参考。如需获取准确内容,请参阅链接中的英语原文或自行翻译。
    嗨、Nicky、

    您还可以尝试使用 E-load 直接在电路板上加载 PMID 引脚、并使用各种负载 ste;ps 监控输出压降。

    我还会重新验证 I_PMID 负载电流。 您是如何测量该0.6A 电流值的?

    我还在我们的 EVM 上测试了您的条件、甚至为其加载了更大的电流(~1.1A)、但仍然没有稳压电压损失。


    此致、

    Joel H
  • 请注意,本文内容源自机器翻译,可能存在语法或其它翻译错误,仅供参考。如需获取准确内容,请参阅链接中的英语原文或自行翻译。
    您好、Joel、

    无法测试各种负载阶跃、因为没有 E-Load。
    测量的电流。

    客户希望了解 EVM 和客户电路之间的差异。
    和波形审核结果。

    请再次检查客户电路、并告知我是否有任何检查点。

    此致、
    Nicky
  • 请注意,本文内容源自机器翻译,可能存在语法或其它翻译错误,仅供参考。如需获取准确内容,请参阅链接中的英语原文或自行翻译。

    嗨、Nicky、

    同样、我在您的原理图上没有看到任何不可接受的内容。

    需要检查的一点是电感器的饱和电流额定值。  

    此外、布局也可能有所帮助。

    如果您没有电子负载、您可能有功率电阻器盒吗?  

    最后、我建议订购 EVM 并在您的确切设置中对其进行测试、以查看这是否与您的布局有关、或者这是否与测试设置有关。

    此致、

    Joel H

  • 请注意,本文内容源自机器翻译,可能存在语法或其它翻译错误,仅供参考。如需获取准确内容,请参阅链接中的英语原文或自行翻译。

    我有一个非常类似的问题。 尝试将此芯片用于移动电源应用。 原理图基本上是"典型应用"的准确副本。  当通过将0x6B 写入寄存器1并定期复位看门狗来启用升压时、在空闲时、我获得约5.1V 的输出电压。 当电池电压为3.57V 时,在1A 负载下降至4.6V;当电池电压为3.51V 时,在1.5A 负载下降至4.15V。 无需赘言、EVM 板 在相同条件下能够完美工作、并且能够以很小的压降驱动2A 电流。

    我认为电感器可能是问题。 替换为 EVM 板上使用的确切器件、但没有任何变化。 我的电路板是2层、而不是4层、但芯片下方有一个实心接地覆铜、重要的走线保持非常短。 我测量连接到 PMID 的电容器处的电压。 可能是什么问题?

    谢谢。

      

  • 请注意,本文内容源自机器翻译,可能存在语法或其它翻译错误,仅供参考。如需获取准确内容,请参阅链接中的英语原文或自行翻译。
    尊敬的 Alex:

    出于好奇、您是使用 bq24195还是 bq24195L、L 版本只能在常规非 L 版本上提供高达1A 的 OTG 负载、而不是2A 的 OTG 负载。

    除了 BAT 引脚上缺失的去耦电容器外、我在原理图上没有发现任何明显的错误、不确定 C17和 C18是否是它们。

    您可以验证以下几项:
    -验证电路板上的开关节点波形与 EVM,以确保转换器按预期运行(不强制为最大占空比或任何振荡等)。
    尝试在 PMID 处添加更多电容。
    -确保器件的电源板已正确连接至 GND。 通常、到接地平面的6-9过孔就足够了。
  • 请注意,本文内容源自机器翻译,可能存在语法或其它翻译错误,仅供参考。如需获取准确内容,请参阅链接中的英语原文或自行翻译。

    感谢您的快速回复。

    使用不带"L"的 bq24195。  BAT 引脚上有一个电容-一个陶瓷10uF 10V。就在芯片旁边。  C9。 我的板和评估套件之间的波形几乎相同。 SW 的频率约为1.4MHz、占空比为75%。  PMID 有3个电容器,每个电容器22 μ F。 一个靠近 PI、另两个可能在1/2英寸之外。 我肯定有9个通向接地层的通孔。 它还能是什么呢?

  • 请注意,本文内容源自机器翻译,可能存在语法或其它翻译错误,仅供参考。如需获取准确内容,请参阅链接中的英语原文或自行翻译。

    Alex、您好!

    有关布局的几个注释:
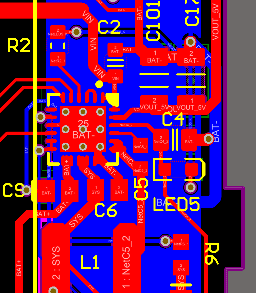
    -您是否有顶层 GND 覆铜? 如果不是、则有几个电容器的接地回路布局较差。 我建议在顶层添加 GND 覆铜、并将其与底层缝合在一起。

    许多电容器、如 C9、C4、C101、C17、 C2、使用单个过孔或窄迹线作为其接地返回路径。 通常、这对于低电流轨很好、但在 VBUS、PMID、VBAT 等电源轨上、这将影响器件的性能。

    确保尽可能优化 PMID 上的接地环路。 在当前布局中、两个电容器共用一个通路、该通路向下连接到底层、由 LED 走线进行分段。 我建议移动 LED 迹线以防止分割接地层。 此外,将多边形连接样式从“释放”更改为“直接连接”。

    BAT 的去耦电容 C9具有一条非常细的迹线作为接地环路。 与 PMID 类似、请尝试防止接地分段并具有实心接地返回路径。

    我看到您有 SYS 和 VBUS 引脚、但它们通过细迹线连接到器件的电容器/引脚。 如果可能、请使这些走线更粗、并/或将其加入到覆铜中。

    您还可以使用 EVM 布局作为指南、该布局可在 EVM 的用户指南中找到。

  • 请注意,本文内容源自机器翻译,可能存在语法或其它翻译错误,仅供参考。如需获取准确内容,请参阅链接中的英语原文或自行翻译。
    感谢您的详细回答、Fernando。 我将尝试尽可能地模仿 EVM 布局、仅使用2层。 希望我们的产品对成本非常敏感、因此不需要使用4层。
  • 请注意,本文内容源自机器翻译,可能存在语法或其它翻译错误,仅供参考。如需获取准确内容,请参阅链接中的英语原文或自行翻译。

    更新了:新的 PCB 仍为2层、但采用改进的拓扑使所有差异和一切正常工作。

    一个问题:我知道芯片内置有防止电池过度充电和过度放电的功能。 因此、不使用通常连接到锂离子电池的单独保护板是安全的吗?

  • 请注意,本文内容源自机器翻译,可能存在语法或其它翻译错误,仅供参考。如需获取准确内容,请参阅链接中的英语原文或自行翻译。

    Alex、您好!

    很高兴听到新的 PCB 布局有所帮助。

    关于电池保护、建议对电池组本身使用二级保护、以实现冗余。 如果发生可能损坏充电器的灾难性事件、仍可提供另一种级别的保护以防止损坏电池。