请注意,本文内容源自机器翻译,可能存在语法或其它翻译错误,仅供参考。如需获取准确内容,请参阅链接中的英语原文或自行翻译。
器件型号:TPS23754 你(们)好
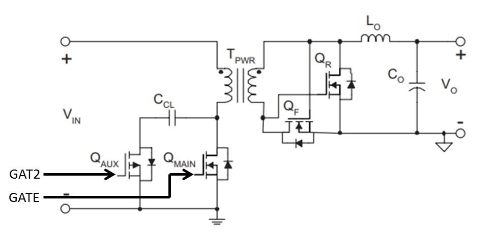
采用 TPS23754的客户设计的有源钳位正向电路。
但是、它们面临的问题是 Qmain FET 在运行时短路损坏。
(似乎有热损坏)
钳位电容器的额定电压为250V、FET 的额定电压也为150Vds。
因此、我想确认器件损坏的原因并避免这种情况。
1。
如果变压器的磁感较大、是否有可能损坏 Qmain FET?
2.
如果未在客户设计中正确调整 TPS 23754的死区时间、是否有可能损坏 Qmain FET?
3.
如果2的答案是肯定的、正确更改 RDT 以解决问题是否合理?
4.
您能否指出 Qmain FET 可能会热损坏的另一种可能性。
贝斯特雷加兹
