请注意,本文内容源自机器翻译,可能存在语法或其它翻译错误,仅供参考。如需获取准确内容,请参阅链接中的英语原文或自行翻译。
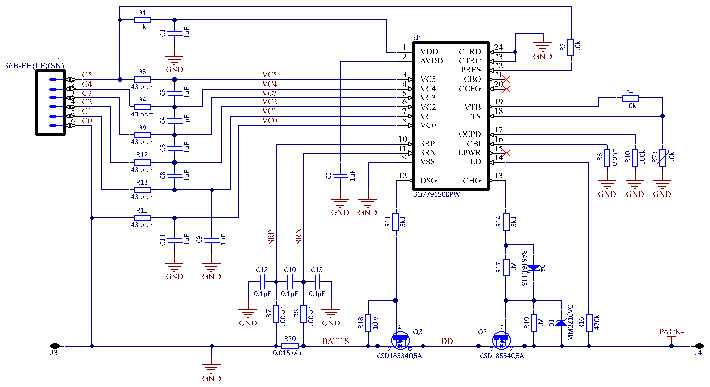
器件型号:BQ77915 感谢您的样片。 但是、我遇到了一个小问题。 正常工作未恢复。 只需拉出即可插入连接器。
This thread has been locked.
If you have a related question, please click the "Ask a related question" button in the top right corner. The newly created question will be automatically linked to this question.
感谢您的样片。 但是、我遇到了一个小问题。 正常工作未恢复。 只需拉出即可插入连接器。