This thread has been locked.

If you have a related question, please click the "Ask a related question" button in the top right corner. The newly created question will be automatically linked to this question.

[参考译文] TPS92691:TPS92691低侧功耗下的降压模式

Guru**** 2620695 points

Other Parts Discussed in Thread: TPS92691

请注意,本文内容源自机器翻译,可能存在语法或其它翻译错误,仅供参考。如需获取准确内容,请参阅链接中的英语原文或自行翻译。

https://e2e.ti.com/support/power-management-group/power-management/f/power-management-forum/712802/tps92691-tps92691-bust-mode-in-low-side-sence

器件型号:TPS92691

您好、先生、

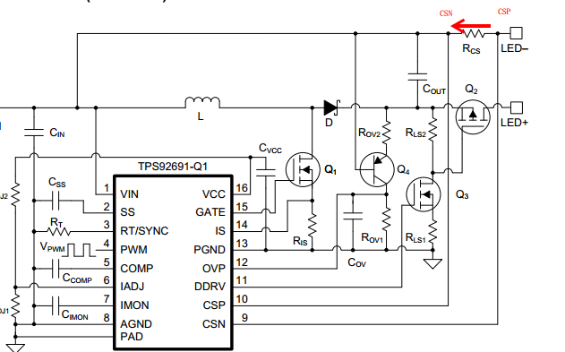
我是否可以知道到 CSN/CSP 的 RSNS 感应电流是正确的?

  • 请注意,本文内容源自机器翻译,可能存在语法或其它翻译错误,仅供参考。如需获取准确内容,请参阅链接中的英语原文或自行翻译。
    尊敬的 John:

    根据升压到电池模式中的配置、输出电压 LED+比 LED-更具位置性。 电流的方向将是从 LED+流向 LED 负载、然后通过 RCS 传回输入电源。 CSP 和 CSN 是反馈到 TPS92691的电流感应电压。 CSP 电压将比 CSn 更正向。

    谢谢 Tuan
  • 请注意,本文内容源自机器翻译,可能存在语法或其它翻译错误,仅供参考。如需获取准确内容,请参阅链接中的英语原文或自行翻译。

    尊敬的 Tuan:

    感谢您的评论。 因此、CSP 是 VIN 端子、CSN 是  LED 端子、 如 DS 图26所示。对 吧?   

    John

  • 请注意,本文内容源自机器翻译,可能存在语法或其它翻译错误,仅供参考。如需获取准确内容,请参阅链接中的英语原文或自行翻译。

    尊敬的 John:

    我看到您的担忧。  CSP 和 CSP 连接 不正确、如图26所示。   TPS92691的 CSP 引脚 应连接到 LED-N、CSN 引脚应连接到 VIN。

    谢谢 Tuan