This thread has been locked.

If you have a related question, please click the "Ask a related question" button in the top right corner. The newly created question will be automatically linked to this question.

[参考译文] TPS92691:大约8.2.1典型升压 LED 驱动器

Guru**** 2771175 points

Other Parts Discussed in Thread: TPS92692

请注意,本文内容源自机器翻译,可能存在语法或其它翻译错误,仅供参考。如需获取准确内容,请参阅链接中的英语原文或自行翻译。

https://e2e.ti.com/support/power-management-group/power-management/f/power-management-forum/707717/tps92691-about-8-2-1-typical-boost-led-driver

器件型号:TPS92691
主题中讨论的其他器件:TPS92692

您好!

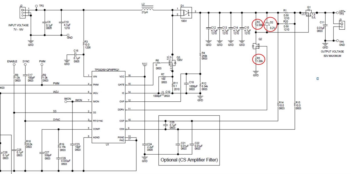
客户参考 数据表第26页的"8.2.1典型升压 LED 驱动器"作为设计参考。
在背景中、我有两个问题来自客户。

关于 R2和 R5 电阻器
2kΩ 1kΩ 100kΩ 10kΩ 将“r2=k Ω,r5=k Ω”更改为“r2=k Ω,r5=k Ω”,以减少电流消耗
请告诉我电阻器变化可能带来的风险。

关于 D2二极管
请告诉我该二极管的安装背景。

如果可能、请向我发送 电子邮件至以下地址、然后我将发送他们的原理图。
tsukui-y@macnica.co.jp


此致、
Yusuke /日本地区

  • 请注意,本文内容源自机器翻译,可能存在语法或其它翻译错误,仅供参考。如需获取准确内容,请参阅链接中的英语原文或自行翻译。
    您好 Yusuke、

    关于 R2和 R5电阻器
    2kΩ 1kΩ 100kΩ 10kΩ 将“r2=k Ω,r5=k Ω”更改为“r2=k Ω,r5=k Ω”,以减少电流消耗
    请告诉我电阻器变化可能带来的风险。

    这将使串联 MOSFET 开关速度变慢、因此取决于它们的用途。 如果仅用于保护、则可能很好、如果用于串联 FET 调光、则也可能很好、具体取决于 PWM 频率/占空比和使用的 MOSFET。

    关于 D2二极管
    请告诉我该二极管的安装背景。

    串联 MOSFET 栅极具有额定电压、D2将栅极驱动钳制到齐纳电压。

    您还可以查看简化串联栅极驱动的 TPS92692。

    此致、