请注意,本文内容源自机器翻译,可能存在语法或其它翻译错误,仅供参考。如需获取准确内容,请参阅链接中的英语原文或自行翻译。
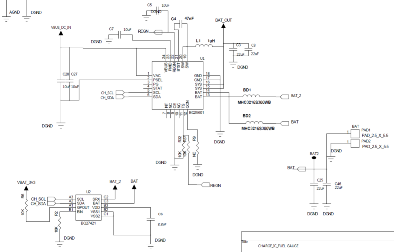
器件型号:BQ27421-G1 我的客户正在使用 BQ25601RTWR 和 BQ27421YZFR-G1A 开发产品。
如果仅使用 BQ25601RTWR、即使在3.5V 电池电压下、系统也会正常运行。
然而、当 BQ25601RTWR 和 BQ27421YZFR 一起使用时、SYS 电压下降大约0.1V。
这会导致从属 AP 不断复位的问题。
由于工作时间的差异、客户希望消除即使使用电量监测计、电池电压也会降至 SYS 电压的现象。
如有必要、可以更换 IC。
是否有可单独推荐的解决方案或 IC?
系统复位时的 BAT_OUT 波形


